备受全球科技产业瞩目,亚洲规模最大的消费电子盛会AWE2026在上海正式启幕。本次展会汇聚海信、BOE京东方、TCL、长虹、索尼、惠科、天马微、创维等海内外顶尖显示企业,众多行业巨头同台亮剑,集中展示显示产业前沿成果,奏响了行业迭代升级、创新突围的时代强音。

激光电视的巨幕沉浸感、Mini/Micro LED的画质突破性升级、AI技术与显示场景的深度融合,各类重磅新品与核心技术集中亮相、同台竞技,不仅成为展会最具吸引力的焦点,更清晰勾勒出新质生产力引领下,显示行业从技术内卷向生态共生、协同共赢转型的全新图景,让每一位现场观众都能直观触摸到未来智慧生活的光影轮廓与无限可能。
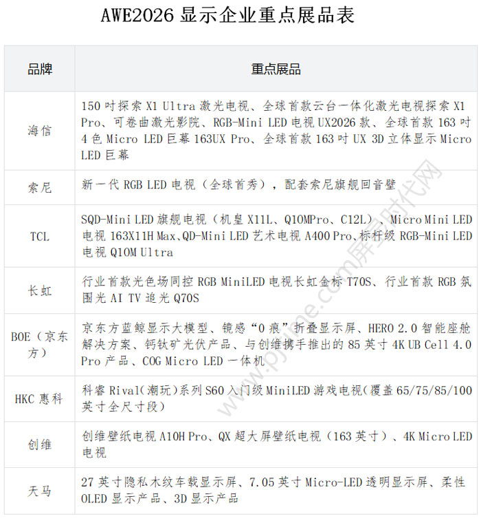
海信:激光电视“旗舰天团”、信RGB-Mini LED电视、Micro LED巨幕同台竞技

海信激光电视通过一系列覆盖尺寸、形态与美学的创新产品,展示了激光显示技术赋能下家庭影院的无限可能。展会现场,刷新尺寸极限的150吋探索X1 Ultra、全球首款云台一体化激光电视探索X1 Pro,以及开创美学新形态的可卷曲激光影院同台登场,构筑出强大的“家庭影院”产品矩阵。作为全球激光显示领域的引领者,海信激光电视正在将“家用电视,院线标准”的风潮推向新高度。

海信激光电视展区内,全球最大尺寸激光电视——150吋探索 X1 Ultra 体验区成为高频打卡点位。作为行业唯一获得中国电影科学研究所认证的“家庭观影放映设备”,该产品搭载电影院同源技术,通过IMAX影院同源的双颗MCL39激光器、14.5°SST架构DMD芯片,实现对电影质感的 1:1 调校还原,配合 9.1.4 声道屏幕发声技术,探索X1 Ultra可还原 “音画合一” 的影院级沉浸感。现场专业人士评价:“这不仅是大屏显示,更是把 IMAX 影厅直接搬到了客厅!”

同时,现场首发亮相的探索X1 Pro等产品以极致的形态创新,展现出海信激光电视重构大屏显示与家居融合新逻辑的行业引领力。全球首款云台一体化激光电视探索X1 Pro通过主机与云台的一体化设计,完美适配各类常规电视柜,无需砸墙布线即可实现巨幕入户。该产品还成功斩获有“中国消费电子创新风向标”之称的AWE2026艾普兰创新奖。凭借电影院同源技术、屏幕发声技术带来的顶级音画水准以及大屏护眼优势,即将于5月上市的X1 Pro被现场媒体预定为“2026年度爆款”。

另外,海信携全球领先的3大彩色光源技术及旗下全阵容旗舰电视、全场景智慧显示产品重磅亮相,以满级实力掀起RGB-Mini LED换代风暴,全面定义下一代显示技术新标杆。重磅亮相的海信RGB-Mini LED电视UX2026款稳居展区核心C位,搭载全球首创玲珑4芯真彩背光和行业唯一“四芯同控”信芯AI画质芯片H7 Pro,实现行业最高110%BT.2020色域,10000尼特真彩亮度和134bits超高控色精度,以及1区控色>3区控光的颠覆性突破,在10.7亿基础色上解锁1.2亿未见极限色彩,让4K蓝光每帧多出近700个色彩细节,以“纯、透、准、稳”的技术优势把最接近大自然原生色彩的影像搬进客厅,再次刷新全球超旗舰电视画质巅峰。

海信电视在本届AWE展出两大全球首创产品:全球首款163吋4色Micro LED巨幕163UX Pro和全球首款163吋UX 3D立体显示Micro LED巨幕,让墙面不再只是背景,而是光影新舞台。其中4色Micro LED巨幕采用原生四色像素架构,首次将黄光融入像素设计,整屏集成3317万颗Micro LED芯片,每颗芯片由红、绿、蓝、黄四个独立发光单元构成,可实现高达100%BT.2020的至纯真彩与10000nits XDR Pro极致动态光影,打造超越影院质感的沉浸视觉震撼。全球首款3D立体显示 MicroLED巨幕则呈现了全时3D跨代级视觉奇观,通过2D实时转3D技术,影像跃然屏外,XDR Pro10000nits极致动态光影,打造巅峰光色。海信Micro LED支持无边框拼接和模块设计,更支持最大271英寸定制,用户再也不用担心大屏幕无法入户的问题。墙面有多大,屏幕就可以有多大。
索尼新一代 RGB LED 电视画质将登 AWE2026 全球首秀
新一代 RGB LED 电视的画质全球首秀成为本次参展的核心亮点,作为 RGB LED 电视技术的开创者与引领者,索尼深耕该领域二十余载,此次新品将凭借前沿技术突破,精准还原创作者意图,让现场观众直观感受下一代显示技术的极致魅力。

此次展出的索尼真彩RGB画质的领先优势,集中体现在广色域、精密灰阶控制、主动广视角三大维度,精准破解传统显示技术痛点,为下一代RGB电视画质提供新的参考发展方向。其色彩细节在屏幕从最暗到最亮的全域亮度范围内保持饱满与通透,显著改善高亮度画面下的色彩断层现象,并让多人观看时在不同角度下仍能获得一致、精准的色彩与对比度体验。

为让消费者深度体验新一代 RGB LED 电视的画质优势,索尼在 AWE 主会场打造了覆盖电影、游戏、动画三大核心家庭娱乐场景的沉浸式体验空间。依托索尼集团全产业链优势,现场将联动索尼影业的经典影视作品、索尼互动娱乐的热门游戏大作、安妮普的高人气动画 IP,通过新一代 RGB LED 电视与索尼旗舰回音壁的协同呈现,原汁原味还原画面细节与声音层次,实现 “每一帧都令人感动” 的沉浸式视听体验,充分展现索尼从内容创作到终端呈现的端到端生态闭环。
TCL SQD-Mini LED全明星阵容
TCL实业在AWE2026展出包括搭载全球首创SQD-MiniLED技术的旗舰电视,机皇X11L、Q1OMPro、C12L,Micro Mini LED 电视 163X11H Max,QD-Mini LED 艺术电视 A400 Pro,标杆级RGB-Mini LED电视Q1OM Ultra等等明星阵容。

作为TCL首创超越代际的SQD-Mini LED技术,其凭借万象分区、超级量子点、晶粹高色阻屏幕三大核心科技破局行业,赋予电视100%BT.2020全局高色域、稳定不串色、超高亮度、超高分区、超薄整机五大核心优势,被视作全球最强的 MiniLED 显示技术。
SQD-Mini LED 技术将普通Mini LED 背光分区升级为万象分区,全域精准控光,一区顶多区,亮暗表现俱佳。并且搭载TCL全球领先的超级量子点技术和晶粹高色阻屏幕,实现比 OLED 更长的使用寿命,更好的色彩表现以及更高的峰值亮度。同时具备比RGB-MiniLED更稳定的全局高色域、更精准的控光和更极致的外观形态。
作为同时高对比度、高色域与高亮度兼顾的巅峰显示技术,SQD-Mini LED 电视在复杂画面与高动态场景下的稳定表现,进一步验;证了;高色域不等同于好画质,只有在高对比度、高色域、高亮度三者的协同作用下,画质优势才能被真正释放。

TCL实业在本届 AWE上展出了多款SQD-MiniLED 电视产品,进一步夯实了品牌在高端显示领域的领导地位。而全球首款搭载SQD-Mini LED显示技术的旗舰电视一-机皇X11L是当之无愧的焦点产品。X11L拥有 20736个万象分区,“一区顶多区”的控光能力能精准呈现浩瀚星空的点点微光,明暗细节也更清晰;超级量子点与晶;粹高色阻屏结合,实现100%BT.2020全局;高色域,任何画面下都能稳定高色域显示;绚彩XDR10000nits峰值亮度,能100%还原所有 HDR 片源效果。

在超大屏显示领域,TCL带来了163X11HMax这款重磅产品,以超大屏矩阵为用户带来前所未有的沉浸式震撼感。采用跨时代MicroLED显示技术,以及超 2488 万颗无机自发光芯片实现像素级精准控光,并搭载6.2.2+7.1.4超多声道音响系统,带来影院级影音体验。它凭借更精细的控光精度与更纯净的暗场表现,将巨幕观影、电竞娱乐的沉浸感拉满,无论是家庭影院级的大片观赏,还是多人联机的游戏对战,都能让用户置身于画面之中,感受身临其境的;视觉冲击。
长虹推出行业首款光色场同控RGB MiniLED电视
长虹电视举办了以“极境追光”为主题的2026春季新品发布会,携行业首款光色场同控RGB MiniLED电视——长虹金标T70S,及行业首款RGB氛围光AI TV——追光Q70S首次亮相。

T70S通过自研的灵眸AI感知系统,实时分析客厅环境光变化,再通过虹图V8 AI画质芯片驱动两侧RGB AI光翼自动进行画质补偿,实现画面与环境的高度契合,让用户任何时候观影,电视画面都是最佳状态。
屏幕方面T70S同样实现跨代升级。长虹电视与京东方联合定制的黑钻无界屏Ultra,采用行业首例四边无边框设计,标志着行业第五代液晶电视正式亮相。这块4K 180Hz原生高刷屏,以超低反射率、超广视角实现5倍黑度领先,画面极黑极透。

同时,画质还需要经得起时间的考验。为此,T70S搭载全时冷静抗衰系统,通过5重散热黑科技,实现对光衰与色衰的最大程度延缓,让屏幕的色彩稳定性始终如一。

继去年发布治愈系AI TV追光Q10Air后,追光系列再推新作——行业首款RGB氛围光AI TV 追光Q70S。39mm超薄机身与0距离贴墙,让电视真正融入墙面。在此基础上,RGB漫反射AI光翼支持超300种氛围色,可个性化定制主题氛围,用户还可通过长虹智慧家居APP自定义光效。连遥控器也自带光环,如同魔法棒,让客厅氛围真正活起来。Q70S搭载长虹联合京东方定制的黑晶广角无影屏Pro,0反光0眩光,画面纯黑通透;Hi WAVE全场景声学系统为客厅量身定制专属声场,让每一次视听都沉浸其中。
BOE(京东方):全新首发的镜感“0痕”折叠显示屏、HERO 2.0智能座舱、蓝鲸显示大模型、钙钛矿光伏数字标牌亮相
BOE(京东方)首次深度参与这一亚洲规模最大的消费电子盛会,携京东方蓝鲸显示大模型、全新首发的镜感“0痕”折叠显示屏、HERO 2.0智能座舱解决方案以及钙钛矿光伏等前沿创新成果重磅亮相。

从AI赋能场景化显示,到OLED柔性技术的再度突破,从重构人车关系的智能座舱,到科技与绿色深度融合的可持续发展实践,京东方以“屏之物联”战略为核心,全面展现从显示技术龙头向物联网创新领导者的转型成果,为消费电子产业勾勒出更高端、更智能、更绿色的未来新图景。

作为战略转型的核心引擎,京东方自主研发的“京东方蓝鲸显示大模型”已全面投入产业实践。该模型依托高质量数据集、高性能智算平台及全链路AI安全体系构建,目前,京东方蓝鲸显示大模型已在“AI+制造”、“AI+产品”、“AI+运营”三大板块中实现诸多创新应用,全面赋能生产增效、产品创新与运营升级,生动展现了AI如何驱动场景智能化,为产业数字化转型注入新动能。

本次展会中,在f-OLED技术品牌展区,京东方刚刚发布的全新镜感“0痕”折叠柔性显示屏产品成为一大亮点。该产品通过结构与材料的双重创新,模组支撑强度实现翻倍提升;同时,屏幕折痕相比主流折叠产品优化40%以上,触感层面无凸起或凹陷,视觉层面在点亮状态实现折痕完全隐身,真正实现触感与视觉的“双重无痕”体验,标志着京东方再次在柔性OLED显示领域实现全新技术突破。

与此同时,在ADS Pro展区,京东方与创维携手推出搭载UB Cell 4.0 Pro技术的85英寸4K产品,通过全新升级的圆偏振光显示技术、极致低反防眩技术及像素级屏内光感与温感系统,显著提升全场景护眼效果;在α-MLED展区,展出的COG Micro LED一体机采用玻璃基P0.9超薄HDR技术,集超高清、高亮度、极致平整、温和护眼、无缝拼接五大优势于一身。

作为本届AWE开幕式的十大新品之一,京东方全球首发的HERO 2.0智能座舱解决方案吸引了众多观众关注。该方案深度融合AI技术,实现视觉与听觉体验的全面革新,全球首发的Micro LED PHUD全景抬头显示拥有50000nits超高亮度,AI语音与手势控制复杂指令识别率高达98%;15.6英寸车规级UB Cell中控大屏实现极致黑、高对比度的完美画面;全球首款智能独立车载功放搭载实时AI音质修复技术,实现“发烧级”听觉体验。
该技术已应用于创维行业首款4K Micro LED 电视,并在AWE首次展出,全面展现京东方在高端显示领域的技术引领力,也让“好屏认准京东方”成为行业公认的价值共识。
HKC惠科品牌KOORUI科睿首款电视亮相,定位入门级MiniLED游戏大屏
HKC惠科旗下潮玩科技品牌KOORUI科睿,携品牌首款电视产品——Rival(潮玩)系列S60,重磅亮相W1馆京东核心展位,正式宣告进军电视终端赛道。

作为惠科倾力打造的潮玩科技品牌,科睿在全球电竞显示器领域已实现累计销量超200万台的成绩,成为深受年轻用户喜爱的新锐力量。此次科睿精准锚定游戏玩家与年轻家庭核心需求,重磅推出定位于入门级MiniLED游戏电视的S60系列,依托惠科深耕半导体显示领域多年的全产业链优势,与京东深度联合定制JDOS2.0智能交互系统,打造“硬件越级+智能升级”的差异化核心竞争力,精准填补入门级MiniLED游戏电视市场的体验空白,为用户带来高性价比的大屏娱乐新选择。

科睿 S60 系列搭载惠科自研墨曜浮光屏Pro,呈现4K高清分辨率与330Hz超高刷新率,打破入门级电视的画质瓶颈,让用户以高性价比价格轻松享受高端大屏的视觉与游戏体验。配备JDOS2.0智能交互系统,以“极简交互、无开机广告、零层级内容直达”为核心,搭配行业首发AI语音生活智能体,依托JoyAI大模型实现外卖、购物、问诊等全场景智能服务,让电视从影音终端升级为家庭AI智能助手。
此外,科睿S60系列将全面覆盖65/75/85/100英寸全尺寸段,将于近期在京东自营渠道独家首发。作为电视终端赛道的新入局者,科睿将始终依托惠科的技术积淀与全产业链实力,坚守“技术普惠、潮玩随行”的理念,以精准的用户定位、越级的产品体验,为存量竞争激烈的电视市场注入新活力,致力于成为年轻用户首选的入门级MiniLED游戏大屏品牌。
创维壁纸电视A10H Pro首次公开亮相
重磅发布的“2026超旗舰标杆”——创维壁纸电视A10H Pro首次公开亮相,凭借2.7cm的纤薄机身,较上一代减薄47%,成为创维2026最薄的超旗舰壁纸电视,惊艳全场。

该产品采用创维首创的四面无边“画界屏”,集四面无边设计、显著防眩光、有效低反光、极广视角和极高色域五大优势于一身,精准还原影院级原生画质,让观影体验再升级。同时,创维与哈曼深度携手,联合打造专属超薄声学系统,突破传统扬声器对物理空间的限制,精准还原声音的层次感与空间感,实现“音画共生”的沉浸式体验,可以说,创维壁纸电视A10H Pro展现了行业领先水平,提升了高端电视的品质标准。

作为创维设计美学的核心代表,QX超大屏壁纸电视同样吸引大量观众驻足围观。163英寸大屏幕、搭配纤薄机身和领先的音画体验,使其成为大平层、别墅等高端场景的影音核心,尽显创维国家级工业设计中心的硬核实力与设计底蕴。
天马携前沿显示技术首秀AWE 2026,重塑下一代智能终端交互体验
天马携多款前沿显示产品首次亮相这一家电领域的全球性盛会,以“显示+场景“为核心驱动,聚焦智能终端、智能家居、工业显示、智慧出行等领域,全面展示了智能显示技术的深入应用和智能交互体验,同时重磅展示了Micro-LED、柔性OLED显示、3D显示等创新显示技术成果,吸引了行业与消费者的高度关注。

在座舱显示领域,天马重点展示了InvisiVue™隐藏显示产品。其中,27英寸隐私木纹车载显示屏,不止于一块显示屏,更是一件内饰艺术品。通过特殊的表面处理工艺,该屏幕在不显示时呈现出逼真的木纹质感,与座舱内饰完美融合;点亮时,出色的显示性能与隐私显示功能同步开启,可有效防止信息泄露,为安全驾驶保驾护航。天马以技术创新,为未来座舱设计赋予科技美学与功能安全的融合共生。

在本次展会上,天马还携Micro-LED显示、3D显示以及柔性AM-OLED显示等前沿显示产品亮相,全面展示了其在创新显示技术领域的硬核实力与未来布局。其中,7.05英寸Micro-LED透明显示屏,对比度高达1,000,000:1,亮度1700nits,色域NTSC>120% ,透过率61%,以及响应速度达微秒级,兼具无界沉浸视野与高通透性。同时,依托其透明与可拼接特性,将全新定义智慧家居交互体验,打开一扇通往未来世界的“透明信息窗口”。
结语:AWE2026的舞台上,全球显示巨头各展所长、同台竞逐,海信引领激光显示赛道持续突破,TCL以SQD-Mini LED技术重塑行业标准,京东方深耕“屏之物联”布局全场景生态,索尼坚守画质初心实现技术深耕,长虹、创维、惠科、天马等企业亦凭借差异化创新筑牢发展根基。这场科技盛宴,不仅生动展现了中国显示产业从“跟随模仿”向“自主引领”的历史性质变,更明确了Mini LED普及化、显示大屏化、场景AI智能化的行业主流发展趋势。当显示技术不断打破边界,与家居、出行、娱乐等多元场景深度交融,展会凝聚的创新力量,必将推动整个显示产业突破市场困局、实现高质量发展,持续重构智慧生活新形态,让前沿光影技术走进千家万户,照亮每一个日常场景。










康佳平板电视
创维平板电视
LG平板电视
海信平板电视
WAP手机版
建议反馈
官方微博
微信扫一扫
PjTime