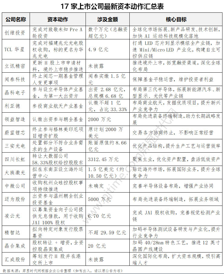
资本市场的脉动,往往折射着产业发展的航向。近日,LED、智能终端、智能制造、显示芯片、显示与半导体装备等领域的17家上市公司集中披露最新资本动向,创维投资、TCL 华星、立讯精密、闻泰科技、利亚德、领益智造、三安光电、四川长虹、大族激光、中微公司、晶合集成等行业龙头齐聚,股权投资、股权收购、境外上市、基金布局、资产处置等多元动作同步落地,勾勒出硬科技产业转型升级的清晰路径。

尽管这17家企业的资本运作形式各异,覆盖股权投资、股权收购、上市推进、基金参与、资产处置等多个维度,但背后的核心逻辑高度统一、清晰可辨。其一,锚定核心战略,拒绝盲目扩张,所有资本动作均紧密服务于企业长期发展布局——TCL华星收购兆元光电、晶合集成控股晶奕集成,通过产业链垂直整合完善布局;四川长虹转让大数据公司股权、三安光电处置闲置设备,则以“减法”聚焦主业、优化资产结构,一增一减间彰显发展理性。其二,蔚蓝锂芯终止印尼项目增资、闻泰科技终止基金管理人变更等决策,均基于市场形势与自身需求审慎研判,切实保障企业及全体股东利益。其三,凸显资源整合导向,企业通过投资收购实现产业链延链补链,借助参投基金、设立海外中心整合外部资源,契合政策引导下企业“合纵连横”、协同发展的行业主流逻辑。
从行业发展趋势来看,这17家企业的资本布局,精准契合2026年以来资本市场的两大核心导向,更折射出硬科技产业的发展脉络。一方面,硬科技领域成为资本布局的“主战场”,半导体、AI、高端制造、新能源等赛道资本动作持续密集,晶科电子、精智达、中微公司、晶合集成等企业,通过募资、收购、基金参投等方式持续加码,既呼应了2026年开年以来硬科技领域并购重组活跃度提升、双创板块参与度增强的市场特征,更体现了企业抢抓新质生产力发展机遇、强化核心技术竞争力的坚定诉求。
另一方面,企业全球化布局与资本多元化配置趋势明显,立讯精密、汇成股份推进H股上市,大族激光在东南亚设立海外运营中心,既顺应了境外上市政策红利释放、港股成为企业出海融资优选的市场趋势,也彰显了企业拓宽融资渠道、贴近国际市场、提升全球竞争力的战略考量。此外,资本运作的灵活性与多元化凸显,既有股权收购、募资扩产等传统方式,也有基金参投、无息借款、境外上市等多元形式,同时企业也注重通过资产处置、业务收缩实现资产优化,形成“有进有退”的理性资本运作格局,契合当前并购重组市场量质齐升、支付方式多元化的发展态势。
创维投资完成对致敬未知BleeqUp数千万元投资
近日,创维投资完成对AI运动科技企业北京致敬未知科技有限公司(以下简称“致敬未知”)Pre A轮投资。本轮融资由创维投资领投,博裕创投、联想创投等机构跟投。本轮融资金额超亿元,资金将主要用于全球化市场拓展、新产品研发及核心技术创新。
这是致敬未知继阿里、泥藕天使轮投资后,再次获得产业资本与财务资本的联合加持。创维投资、联想创投等产业资本将在供应链整合、渠道资源、技术生态等方面提供支持;博裕创投、广发乾和则将在资本运作与战略规划层面为致敬未知提供助力,加快AI运动科技的规模化落地。
北京致敬未知科技有限公司,2022年8月成立于中国北京,系国家高新技术企业、专精特新中小企业。公司由前锤子科技合伙人、原华为荣耀产品线总经理吴德周创立。公司核心团队均来自华为、联想、字节、小米等头部互联网大厂,智能硬件研发与软件算法经验丰富。

公司聚焦户外运动拍照AI硬件市场,拥有数千亿市场空间,旗下品牌BleeqUp超影擎聚焦骑行、跑步、登山、滑雪等户外场景,推出高性能AI运动眼镜,并构建“硬件+软件+服务”一体化解决方案。公司以“场景驱动×多模态感知×AI实时决策服务”为技术路径,通过端侧AI Agent实现从数据记录到实时指导的升级,推动智能穿戴设备从记录工具向决策辅助设备转变。
创维投资表示,致敬未知深度聚焦垂直运动场景,对用户需求及供应链有着深刻理解,不仅具备极致的产品打造能力,更擅长精细化用户运营,综合竞争优势显著。期待致敬未知在AI运动领域持续深耕,成长为全球领先的科技企业。
在AI技术加速向端侧与垂直场景落地的趋势下,致敬未知正围绕运动场景持续推进产品与技术迭代。随着本轮融资到位,公司将在研发投入、品牌建设及产业协同方面进一步加强布局,推动AI运动科技走向更广阔市场。
TCL华星完成对福建兆元光电有限公司股权收购
TCL华星与福建省电子信息集团完成股权交割仪式,TCL华星对福建兆元光电有限公司股权收购项目正式完成,福建兆元光电有限公司更名为福州华兆光电有限公司(以下简称“华兆光电”)。

TCL科技集团高级副总裁、TCL华星首席执行官赵军表示,本次收购是双方在半导体显示产业链上的一次重要合作,通过此次合作必将实现“技术+产能+市场”的全方位协同与“1+1>2”的共赢效应。一方面,依托兆元光电的芯片制造能力,TCL华星将打通从LED芯片到显示模组的全产业链垂直整合,加速Mini/Micro LED高端显示技术在超大屏电视、商用显示、车载智能座舱等场景的产业化应用;另一方面,TCL华星将充分发挥全球客户资源、先进制造经验和产业赋能优势,助力华兆光电优化产品结构、提升盈利能力,共同推动企业迈入高质量发展的新阶段。
华兆光电作为福建省重点布局的LED芯片制造企业,主营业务涵盖LED外延、芯片的研发与制造,拥有完整的LED芯片生产线与规模化产能,产品覆盖背光、Mini LED直显、车载照明等高价值领域,在LED芯片领域具备扎实的技术研发基础与突出的行业相对竞争力。
随着华兆光电纳入体系,TCL华星完成LED显示上游核心环节布局,进一步整合LED芯片设计与制造能力。这有助于TCL华星构建自主可控的供应链体系,更好地满足Mini/Micro LED高端显示在画质、能效与可靠性方面的需求,为全球客户提供差异化新一代显示解决方案。
立讯精密更新 H 股上市申请材料 境外上市工作稳步推进
近日,立讯精密工业股份有限公司(证券代码:002475,证券简称:立讯精密;债券代码:128136,债券简称:立讯转债)发布公告,披露其申请发行境外上市外资股(H 股)并在香港联合交易所有限公司(香港联交所)主板挂牌上市的最新进展。公司已于 2026 年 2 月 27 日向香港联交所更新递交了本次发行的申请资料,并同步在香港联交所网站刊登了相关更新文件。
作为全球领先的精密智造创新科技公司,立讯精密专注于为消费电子、汽车电子、通信与数据中心等终端市场的全球客户提供从精密零组件、模组到系统的跨领域垂直一体化开发与智造解决方案。
立讯精密近年业绩持续稳健增长。2022 年至 2024 年,公司营业收入分别为 2140.28 亿元、2319.05 亿元、2687.95 亿元,年 / 期内利润分别为 104.91 亿元、122.43 亿元、145.79 亿元,年 / 期内利润年复合增长率显著。
公司收入主要来源于四大业务线。2022 年至 2024 年及 2025 年前三季度,消费电子产品及解决方案收入分别为 1909.47 亿元、2046.76 亿元、2330.96 亿元、1762.24 亿元,占各期总营收比例分别为 89.20%、88.30%、86.70%、79.80%;汽车电子产品及解决方案收入占比逐步提升,2025 年前三季度达 10.70%。
闻泰科技终止闻芯一期管理人变更事项
近日,闻泰科技股份有限公司发布公告,披露公司与私募基金合作投资事项最新进展,旗下闻芯一期(珠海)股权投资合伙企业(有限合伙)(下称 “闻芯一期”)决定终止管理人变更相关事项,原管理团队继续履职,基金投资与日常运作不受影响。

据悉,闻泰科技全资子公司闻泰通讯早在 2022 年 12 月 20 日便签署合伙协议,以有限合伙人身份认缴闻芯一期 3 亿元出资,占其 36.54% 的份额。该基金已完成中国证券投资基金业协会备案,备案编码为 SZC695。截至本公告披露日,闻芯一期认缴规模达 8.21 亿元,实缴金额为 4.11 亿元,其中闻泰通讯实缴出资 1.5 亿元,其余合伙人亦按比例完成相应实缴,各合伙人认缴及实缴资本均已按约定到位。
公告显示,闻芯一期此前曾拟将普通合伙人、执行事务合伙人及基金管理人变更为无锡联泰私募基金管理有限公司,相关事项曾于 2025 年 12 月 11 日进行披露。本次经综合评估基金运作现状、管理人变更流程成本、基金业协会备案要求,并充分征询全体合伙人意见后,为保障基金平稳运营、维护投资者利益,闻芯一期审慎决定终止上述变更事项。目前,闻芯一期普通合伙人、执行事务合伙人仍为珠海闻芯投资有限公司,基金管理人为嘉兴厚熙投资管理有限公司。
晶科电子参与设立 6.68 亿元半导体产业基金 持股 40.12% 占比第一
近日,港股上市企业广东晶科电子股份有限公司(股份代号:2551,以下简称 “晶科电子”)发布公告称,公司董事会已批准作为有限合伙人,联合万联天泽资本投资有限公司(以下简称 “万联天泽”)及多家独立第三方机构共同订立合伙协议,拟设立一只聚焦半导体与集成电路产业的基金,基金总出资额预计为人民币 6.68 亿元。此次投资构成公司须予披露交易,相关操作将严格遵守香港联合交易所有限公司上市规则相关申报及公告规定。
根据公告,该基金暂定名为广州天泽晶芯创业投资基金合伙企业(有限合伙),最终名称以工商登记为准,目前尚待于中国证券投资基金业协会完成备案手续。基金合伙方中,万联天泽担任普通合伙人及基金管理人,有限合伙人则包括晶科电子、广州市新兴产业发展基金管理有限公司、广州上市公司高质量发展基金合伙企业(有限合伙)、广州南沙科金控股集团有限公司、广州南沙人工同智创业投资合伙企业(有限合伙),上述合作方均为独立于晶科电子及公司关连人士的第三方。

从出资结构来看,晶科电子拟承诺出资人民币 2.68 亿元,占基金承诺出资总额的 40.12%,为基金第一大出资方,出资资金将全部来源于公司内部自有资源。其余合伙方中,万联天泽拟出资 5700 万元,占比 8.53%;新兴基金拟出资 1.33 亿元,占比 19.91%;南沙科金集团与南沙人工同智各拟出资 1 亿元,分别占比 14.97%;高质量发展基金拟出资 1000 万元,占比 1.50%。所有合伙方均以现金方式缴付出资,并需在合伙协议签署之日起 24 个月内完成实缴。
基金的投资布局紧扣广州市 “12218” 现代化产业体系建设,重点聚焦 15 个战略性产业集群中的半导体与集成电路产业领域,优先支持政府战略性产业,其中拟投资标的包括广东芯聚能。
晶科电子表示,此次参与设立基金,是公司在 “第三代半导体” 产业集群的进一步战略布局,将为新能源汽车、新型显示、光伏、储能、AI 数据中心等关键应用场景的业务拓展提供核心支撑,有助于丰富公司产品结构、协同客户开发,推动上下游产业链生态聚集。同时,通过与广州市工业和信息化发展基金及市、区两级国资平台合作,构建 “政府引导、市场化运作、产业牵引” 的协同机制,既以中长期资本支持广州战略性产业关键项目落地,也将助力公司实现长远高质量发展,为股东创造更大价值回报。
利亚德斥资不超 1 亿元布局商业航天领域 参投产业基金认缴份额 33.33%
近日,利亚德光电股份有限公司(证券代码:300296,证券简称:利亚德)发布公告称,公司与深圳前海君川投资管理有限公司(下称 “君川资本”)及中廷投资控股有限公司等有限合伙人共同签署合伙协议,参投共青城道盈盛远创业投资合伙企业(有限合伙)(下称 “道盈盛远”),布局商业航天领域优质投资机会。

据悉,道盈盛远定向投资商业航天领域的非上市公司,本次目标认缴规模为 30001 万元。利亚德作为有限合伙人,拟以不超过 1 亿元自有资金认购该合伙企业 33.33% 的份额,本次投资完成后,公司将持有其 33.3322% 的认缴出资比例。
利亚德表示,本次投资旨在响应国家航天强国、新基建战略方向,借助专业投资机构的资源与能力,发掘商业航天领域优质项目,提升公司对新兴产业的洞察力及综合竞争力,探索新兴市场机遇,为公司与股东创造更多价值。
领益智造认缴2000万元参与投资朝全基金 布局先进装备终端制造领域
近日,广东领益智造股份有限公司(证券代码:002600,证券简称:领益智造)发布公告,称公司与宁波玄理企业管理咨询合伙企业(有限合伙)等多方签署合伙协议,共同投资温州朝全创业投资合伙企业(有限合伙),公司作为有限合伙人拟认缴出资 2000 万元,布局先进装备终端制造领域,助力公司长期战略发展。

据公告披露,朝全基金本次认缴出资总额为 9100 万元,领益智造认缴出资额占比 21.98%。该基金的普通合伙人和执行事务合伙人为宁波玄理,基金管理人为上海朝希私募基金管理有限公司,后者已在中国证券投资基金业协会完成登记备案,登记编码为 P1063446。除领益智造外,平湖市明湖优选创业投资合伙企业(有限合伙)、嘉兴国联慧选三号股权投资合伙企业(有限合伙)、苏州迈为科技股份有限公司也以有限合伙人身份参与本次投资,其中苏州迈为科技股份有限公司认缴出资 5000 万元,占比 54.95%,为该基金第一大有限合伙人。
公告显示,朝全基金组织形式为有限合伙企业,存续期限为自基金成立之日起 5 年,全体合伙人均以货币形式出资,出资进度将按照基金管理人发出的缴款通知要求实缴完毕。该基金的核心投资方向为先进装备终端制造企业,不设立投资决策委员会,对外投资项目的筛选、方案制定、日常决策及投后管理等均由基金管理人上海朝希负责,领益智造作为有限合伙人,不参与基金投资项目的相关决策,仅以其认缴出资额为限对基金债务承担有限责任。
蔚蓝锂芯终止参与格林美印尼项目增资扩股
近日,江苏蔚蓝锂芯集团股份有限公司(股票代码:002245,股票简称:蔚蓝锂芯)发布公告,宣布终止参与格林美印尼项目增资扩股事项,此次交易终止系交易各方友好协商结果,不会对公司生产经营及财务状况造成不利影响。
据悉,蔚蓝锂芯曾于 2025 年 10 月 13 日召开第七届董事会第六次会议,审议通过参与格林美印尼项目增资扩股的相关议案,原计划出资 2000 万美元增资 PT INDONESIA QINGMEI ENERGY MATERIALS,拟最终获得该目标公司 5.95% 的股权。
对于此次终止交易的原因,公告披露,因格林美结合现阶段内外部形势变化,出于调整战略规划的需要,经交易各方审慎研究评估并友好协商,决定终止本次增资扩股事项。2026 年 2 月 11 日,蔚蓝锂芯召开第七届董事会第八次会议,审议通过了终止参与该项目增资扩股的议案,同意终止本次参股事项并签署《PT INDONESIA QINGMEI ENERGY MATERIALS 终止契约书》,同时授权公司管理层办理签署终止协议等后续相关事宜。
关于本次交易终止带来的影响,蔚蓝锂芯表示,公司在原交易方案中仅为份额较小的参股方,此次交易终止对公司经营不具有重大影响。终止交易后,公司与相关方的战略合作关系保持不变,且本次终止交易不会产生相关违约责任或其他责任,不存在损害公司及股东利益的情形。
三安光电处置部分设备,账面原值约8.66亿元
为三安光电股份有限公司近日公告称,为优化公司产品结构、提高生产工艺和效率,公司拟对不符合业务需求的设备进行处置,该批设备的账面原值为 86,596.12 万元,累计折旧41,919.48 万元,账面净值 44,676.64 万元,占公司2024 年末(经审计)、2025 年 9 月末(未经审计)固定资产账面净值的比例分别约为1.93%、1.86%。公司董事会授权经营层负责办理该批设备处置的相关事宜。
三安光电表示,本次资产处置是为了优化公司产品结构,提高生产工艺和效率,有利于提升公司盈利能力,预计本次资产处置不会对公司的正常生产经营及利润造成不利影响。公司董事会认为,本次资产处置事项符合《企业会计准则》和公司相关会计政策的规定,符合公司发展战略,有利于优化公司产品结构,提高生产工艺和效率,提升公司盈利能力。
四川长虹转让大数据公司 58.33% 股权 聚焦主业优化资产配置
近日,四川长虹电器股份有限公司(证券代码:600839,证券简称:四川长虹)发布公告,披露公司拟将持有的绵阳科技城大数据技术有限公司(下称 “大数据公司”)58.33% 股权转让给控股股东四川长虹电子控股集团有限公司(下称 “长虹控股集团”),本次转让价格为 3312.45 万元,交易构成关联交易,不构成重大资产重组,且无需提交公司股东会审议。

据公告,本次股权转让是四川长虹为聚焦主业、优化资产配置、加快处置低效股权并盘活闲置资产,以非公开协议方式开展。交易对方长虹控股集团为四川长虹控股股东,该集团成立于 1995 年 6 月 16 日,注册资本 30.00 亿元,由绵阳市国有资产监督管理委员会持股 90%、四川省财政厅持股 10%,主营产业投资、国有产(股)权经营管理及家用电器、电子产品等品类的制造销售等。
标的公司大数据公司成立于 2013 年 8 月 20 日,注册资本 6000.00 万元,交易前四川长虹出资 3500.00 万元持股 58.33%,绵阳科技城新区投资控股(集团)有限公司出资 2500.00 万元持股 41.67%,股权均已实缴到位。该公司所属软件和信息技术服务业,主营数据收集分析、计算机及信息技术开发服务等,受市场环境及业务适配性不足等因素影响,其业务已于 2023 年停止运营。
大族激光拟斥资 10.50 亿元布局东南亚 设立海外运营中心拓展国际业务
近日,大族激光科技产业集团股份有限公司(证券代码:002008,证券简称:大族激光)发布公告称,公司已于 第八届董事会第十四次会议,审议通过《关于设立海外运营中心的议案》,同意公司或其子公司投资 1.5 亿美元(按 1 美元兑换 7 元人民币换算为 10.50 亿元)在东南亚设立海外运营中心,进一步拓展海外业务版图。

据公告披露,本次海外运营中心项目实施地点拟定于东南亚,具体选址尚未最终确定,实施主体为大族激光或其下属子公司,项目总投资不超过 1.5 亿美元,全部资金来源于公司自筹。项目实施周期预计不超过 36 个月,自取得项目建设用地或既有物业产权之日起算,实际实施规模及周期将以具体落地情况为准。本次对外投资事项已履行董事会审议程序,根据相关规则无需提交公司股东会审议,且不构成关联交易及重大资产重组,董事会已授权公司总经理或其授权人士签署相关投资协议及文件,并负责项目具体实施工作。
大族激光表示,本次设立海外运营中心是基于公司战略规划和经营发展的需要,旨在贴近国际市场、满足海外客户需求,进一步增强公司的资源配置与运营效率,加快海外业务拓展步伐,从而提升公司在国际市场的影响力和核心竞争力。本次投资对公司未来发展具有积极推动作用,目前对公司主营业务暂不构成重大影响。
中微公司收购杭州众硅控股权事项持续推进 审计评估工作有序开展
2 月 28 日,中微半导体设备 (上海) 股份有限公司(证券代码:688012,证券简称:中微公司)发布公告,披露公司发行股份及支付现金购买资产并募集配套资金事项的最新进展,截至公告披露日,本次交易相关审计、评估等工作正有序推进。
据了解,中微公司拟通过发行股份及支付现金的方式,收购杭州众硅电子科技有限公司控股权并募集配套资金。公告明确,本次交易标的资产的估值及交易价格尚未确定,且预计不构成《上市公司重大资产重组管理办法》规定的重大资产重组,不构成关联交易,亦不构成重组上市。
回顾本次交易推进时间线,因交易存在不确定性,为维护投资者利益、避免股价异常波动,中微公司股票于 2025 年 12 月 19 日开市起停牌,预计停牌时间不超 10 个交易日。停牌期间,公司严格履行信息披露义务,于 2025 年 12 月 26 日披露停牌进展公告。2025 年 12 月 31 日,公司召开第三届董事会第八次会议,审议通过了与本次交易相关的多项议案,随后公司股票于 2026 年 1 月 5 日开市起复牌。2026 年 1 月 31 日,公司曾发布进展公告,彼时本次交易相关工作已处于持续有序推进状态。
迈为股份出资 5000 万元参与创投基金 布局先进装备终端制造领域
近日,苏州迈为科技股份有限公司(证券代码:300751,证券简称:迈为股份)发布公告,称公司拟作为有限合伙人,以自有资金认缴出资 5000 万元参与认购温州朝全创业投资合伙企业(有限合伙)(下称 “本基金”)的基金份额,借此进一步拓展业务领域,提升公司综合竞争力。
据悉,本基金认缴规模为 9100 万元,组织形式为有限合伙企业,基金管理人为上海朝希私募基金管理有限公司,执行事务合伙人为宁波玄理企业管理咨询合伙企业(有限合伙),二者受同一控制人控制或由其管理,系一致行动人,且均与迈为股份及公司控股股东、实际控制人、董事、高级管理人员无关联关系。除迈为股份外,本基金的合伙人还包括普通合伙人宁波玄理,以及平湖市明湖优选创业投资合伙企业(有限合伙)、嘉兴国联慧选三号股权投资合伙企业(有限合伙)、广东领益智造股份有限公司等有限合伙人,各合伙人均以货币形式出资。其中,迈为股份认缴出资额占基金总认缴规模的 54.95%,为该基金第一大有限合伙人。
迈为股份表示,本次投资事项不存在同业竞争,不构成关联交易及重大资产重组,无需提交公司董事会及股东会审议,也无需经过有关部门批准,但尚需完成工商变更登记、基金备案等手续,相关实施情况和进度存在不确定性。本次投资资金来源于公司自有资金,不会影响公司生产经营活动的正常开展,合作投资主体也不纳入公司合并报表范围,对公司财务及经营状况不会产生重大影响。
凌云光完成募集资金置换 6.70 亿元无息借款子公司实施 JAI 股权收购
3 月 3 日,凌云光技术股份有限公司(证券代码:688400,证券简称:凌云光)发布两则公告,披露公司完成向特定对象发行股票募集资金的相关使用安排,不仅以募集资金置换预先投入募投项目及支付发行费用的自筹资金,还将以 6.70 亿元募集资金向全资子公司提供无息借款,专项用于收购 JAI 100% 股权项目。

据悉,凌云光本次向特定对象发行 A 股股票事宜已于 2026 年 1 月 6 日获中国证监会注册批复,募集资金总额 6.95 亿元,扣除不含增值税的发行费用 2545.24 万元后,实际募集资金净额 6.70 亿元,该笔资金已于 2026 年 2 月 12 日汇入公司募集资金专户,且完成专户存储及监管协议签署。
本次发行募集资金扣除发行费用后,专项用于收购 JAI 100% 股权项目,该项目拟投资金额 7.87 亿元,调整后拟使用募集资金投资金额 6.95 亿元,募集资金不足部分将由公司以自筹资金或其他融资方式解决。在募集资金到位前,公司已根据项目进度以自筹资金先行投入,截至公告披露日,拟置换预先投入募投项目的自筹资金金额为 6.70 亿元。
为顺利实施收购 JAI 100% 股权项目,凌云光同样在 2 月 28 日的董事会会议中审议通过了向全资子公司提供无息借款的议案。公告显示,北京凌云光智能视觉科技有限公司为该募投项目的实施主体,公司拟使用 6.70 亿元募集资金,以一次或分批的方式向其提供无息借款,借款期限为实际借款之日起 36 个月,可根据项目实施情况提前还款或到期续借,且该借款仅限用于 JAI 100% 股权收购项目,不得用作其他用途。
精智达拟募资不超 29.59 亿元加码半导体测试设备研发与产业化
深圳精智达技术股份有限公司(证券代码:688627,证券简称:精智达)发布 2026 年度向特定对象发行 A 股股票预案,公司拟通过向不超过 35 名特定对象发行股票的方式募集资金不超过 29.59 亿元,全部用于半导体存储测试设备研发及产业化智造、高端芯片测试设备及前沿技术研发中心建设,并补充流动资金,旨在进一步提升公司在半导体测试设备领域的研发与产业化能力,巩固行业竞争地位。
从发行方案来看,本次发行股票为境内上市人民币普通股,每股面值 1.00 元,采取询价发行方式,定价基准日为发行期首日,发行价格不低于定价基准日前二十个交易日公司股票交易均价的 80%。发行数量不超过本次发行前公司总股本的 30%,即不超过 2820.35 万股。
在募集资金使用方面,本次募资 29.59 亿元将精准投向三大方向,其中半导体存储测试设备研发及产业化智造项目拟使用募资 8.21 亿元,该项目包含产业化智造和技术研发两个子项目,拟分别投入募资 4.40 亿元、3.81 亿元;高端芯片测试设备及前沿技术研发中心项目拟使用募资 15.38 亿元;补充流动资金拟使用募资 6.00 亿元。

对于此次定增的背景,精智达指出,国家出台多项产业政策为半导体测试设备企业发展营造良好宏观环境,下游 AI、HPC、XR 等新兴需求涌现,叠加国产替代进程加快,为行业带来巨大市场空间。同时,全球半导体测试设备市场迎来扩张期,2025 年全球半导体测试设备销售额预计增长 48.10% 至 112 亿美元,国内 DRAM 晶圆投入量也将大幅增长,公司现有高端半导体存储测试设备产业化能力已难以满足下游客户需求,亟需加码布局。
从实施目的来看,本次募资将助力公司把握行业发展机遇,提高高端半导体测试设备产业化能力,深化 “设备平台 + 解决方案” 综合能力;同时增强研发实力,持续提升产品和技术创新能力,缩小与国外龙头厂商的差距;此外,补充流动资金将有效增强公司资金实力,提升运营能力,缓解业务扩张带来的资金需求,推动公司持续高质量发展。
晶合集成 20 亿元全资控股晶奕集成 加码 40/28 纳米特色工艺布局
日前,合肥晶合集成电路股份有限公司(证券代码:688249,证券简称:晶合集成)发布公告,宣布拟通过股权转让及增资相结合的方式,合计投资 20.00 亿元取得合肥晶奕集成电路有限公司(下称 “晶奕集成”)100% 股权,交易完成后晶奕集成将成为其全资子公司并纳入合并报表范围。此次交易已获公司第二届董事会第三十次会议审议通过,无需提交股东会审议。

据公告披露,晶奕集成是晶合集成四期项目的建设主体,该项目总投资 355.00 亿元,规划建设 12 英寸晶圆制造生产线,设计产能约 5.50 万片 / 月,重点布局 40 纳米及 28 纳米 CIS、OLED 及逻辑等工艺,产品可广泛应用于 OLED 显示面板、AI 手机、AI 电脑、智能汽车及人工智能等领域。本次投资将大幅增强晶奕集成的资金实力,补充其项目建设与经营发展的营运资金需求。
本次交易分为股权转让与增资两个环节,交易定价遵循公平自愿的商业原则,不存在损害公司及全体股东尤其是中小股东利益的情形。其中,晶合集成以 0 元对价受让合肥芯航企业管理合伙企业(有限合伙)、合肥晶策企业管理有限公司持有的晶奕集成全部股权,该部分股权认缴注册资本 2000.00 万元,实缴注册资本为 0 元;同时,公司以货币方式出资 19.80 亿元认购晶奕集成新增注册资本 19.80 亿元,增资完成后,晶奕集成的注册资本将由 2000.00 万元增至 20.00 亿元。
汇成股份筹划 H 股上市 深化国际化战略布局
2 月 28 日,合肥新汇成微电子股份有限公司(证券代码:688403,证券简称:汇成股份;转债代码:118049,转债简称:汇成转债)发布提示性公告,宣布公司正在筹划发行境外上市股份(H 股)并在香港联合交易所有限公司上市,旨在进一步深化国际化战略布局,壮大资本规模,持续吸引聚集优秀人才,提升公司综合竞争实力。
公告显示,目前汇成股份正与相关中介机构就本次 H 股上市的具体推进工作展开商讨,相关细节尚未最终确定。在具体流程上,待本次 H 股上市具体方案确定后,相关事项尚需提请汇成股份董事会和股东会审议,同时还需经中国证券监督管理委员会、香港联交所和香港证券及期货事务监察委员会等相关政府机构、监管机构备案或审核批准。
结语:从产业链延链补链的精准发力,到全球化布局的稳步拓展;从核心主业的深耕细作,到新兴领域的前瞻布局,17家上市公司的资本动作虽路径各异、形式多元,却始终锚定高质量发展核心目标,恪守审慎合规底线,彰显资源整合的行业智慧。这些资本布局不仅为企业自身注入强劲发展动能、夯实核心竞争力,更凝聚成推动半导体、高端制造、AI等硬科技领域突破升级的强大合力。未来,随着各项资本动作落地见效,必将持续推动产业结构优化升级,助力中国智造在全球竞争赛道上实现更高质量的跨越,书写硬科技产业高质量发展的新篇章。





飞利浦LED屏
联建光电LED屏
威创小间距
洲明小间距
AET小间距
奥拓LED屏
aoc
青松光电LED屏
WAP手机版
建议反馈
官方微博
微信扫一扫
PjTime