教育部在8月28日召开的“全国基础教育教研工作会议”强调:“加强在教育数字化应用等方面的研究,更好发挥专业支撑作用。要创新教研工作方式,深入教育教学一线开展研究,鼓励区域间加强协同教研,全面推进线上线下混合式教研,积极探索教研模式改革。”
金秋十月,伊滨区教师发展中心以李村镇中心校为试点开展了信息技术赋能下的跨校集体教研实践活动。
1 活动背景
李村镇中心校下辖5所学校,一千一百余名学生、80余名教师。最南端的南宋小学位于万安山区,最北端的石罢小学位于伊水河畔,两者相聚16公里,驾车近30分钟。
各校教师从年龄、学科优势、教研能力等方面存在较大差异。开展集体备课、集体学科研讨等教研活动能很好地实现同学科教师间优势互补、整体提升。
但5所学校中有4所为单班设置,校内同学科集体教研无法实现。而几所学校间的现场集体教研活动受困于距离、时间、师资等原因很难常态化实现。
2 活动主题
为解决此背景下的跨校区常态化集体教研问题,区教师发展中心信息技术部和研训部联合,在李村镇中心校开展此次“信息技术赋能下的跨校集体教研活动”。
通过活动探索实现网络环境下跨校区集体备课、研讨等教研活动的常态化,并形成优质教学资源库,全体教师共享优秀成果。

3 活动流程
01 选题、初备
李村镇中心校遴选一名教师(新源小学小学语文常丽霞),按当时的教学进度选择一课在希沃白板上备出初稿(含教学设计、课件)。

02 集备(不受时间、空间限制)
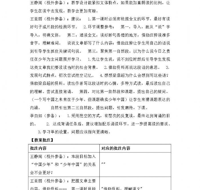
(1)常丽霞老师在希沃白板五上发起集体备课,邀请区小学语文教研员、区小语学科中心组成员、李村中心校业务专干、李村中心校下属学校每校1人(语文学科)共计10余人参与集体备课;参与人员在两天的时间内对教学设计和课件初稿进行批注,提出修改建议。

(2)常丽霞老师根据大家的集备批注,修改教学设计和课件(此集备过程可以往复进行,即主备人修改后再次发送,参备人再次批注修改。系统自动记录二稿、三稿……的修改内容);集备二稿也可以使用希沃云教案协同编辑功能,参备教师高效协同编辑,实时对照批注一起修改教案。

备注:对每位参与集备的教师,系统将自动统计、分析其批注次数、字数、时间等详情。并能自动将多次修改的稿件变动内容作对比。







03 直播评课(不受空间限制)
常丽霞老师使用集备完成的教学设计和课件在本校上实体课。用支架将常老师的手机放置于教室后面,使用希沃的直播评课功能直播该节课。所有前期参与集备的教师在自己单位远程进入希沃评课,进行网络直播听评课。边听边评,系统自动统计形成评价意见。
学校当时无线网络故障,手机信号也不满格。常老师用自己手机流量进行直播,依然能够流畅进行。




参与评课教师在不同地点边观看直播,边进行评课。也可以进行截屏发送同时附带文字评论,方便后期参与者直观知道具体在哪个环节存在什么问题。



各位老师在自己单位使用电脑、平板、手机等不同终端远程参与视频评课。语文教研员王亚丽老师当时正在北师大学习,她也远程参与了视频评课。该评课形式不受物理空间限制。





备注:系统自动将该实体课匹配字幕,统计分析教师讲授时长、语速等信息。自动记录每位参与者在直播评课过程中发表的评论、截图及最后的评分。





在希沃平台上,该“直播评课”也可以更换为“视频评课”,不受时间和空间的限制。即教师录制上课视频,在希沃白板五上传视频发起“视频评课”。

04
视频研讨(不受空间限制)
网络直播听评课结束后,远程听课的各位老师使用希沃集备的视频集备进行对本次实体课的研讨反思。

各位老师在自己单位远程参与视频研讨。


希沃集备的“视频研讨”功能区别于传统研讨模式的优势在于:
1、参与者可以边看教学设计和课件,边研讨。
2、所有研讨者发言均有详细的数据记录,发言都被自动转换为文字记录。
3、研讨自动生成视频,可以随时观看回放。

备注:视频研讨过程中每位老师的发言自动生成文字稿。
当双击视频回放中文字稿的某一句时,视频自动跳转定位到该句发言对应的视频节点。
05 完善课程,形成优质资源
通过对实体课的集体研讨,主备人再次修改完善教学设计、课件,并附上对实体课的反思,形成最终的镇级优质教学资源,分类放入希沃资源库,全体教师共享优质资源。


4 活动意义
1
该教研形式打破时间和空间的限制,为跨区域的学科教研提供了便利,促进了各校之间的教研交流,实现优势互补,同时能形成区域的优质资源库。
2
该项活动的每一环节均由系统自动记录、统计、分析每位参与者的详细数据,自动将语音转换为文稿,分析高频词,分析讲授时长等,形成详尽完善的教研大数据。且整个过程简单易行,便于操作。为学校管理者及教研参与者均提供了准确、详尽、真实的数据支撑。
3
该网络教研方式简单易行,可常态化用于镇中心校组织辖区集体教研、区级组织直属校之间跨校区教研、联盟校之间教研活动。在实际操作时可根据情况采用其中一个或几个环节,用技术助力高效教研。





Vtron威创拼接墙
台达拼接墙
飞利浦液晶拼接墙
aoc
cisone启沃
WAP手机版
建议反馈
官方微博
微信扫一扫
PjTime