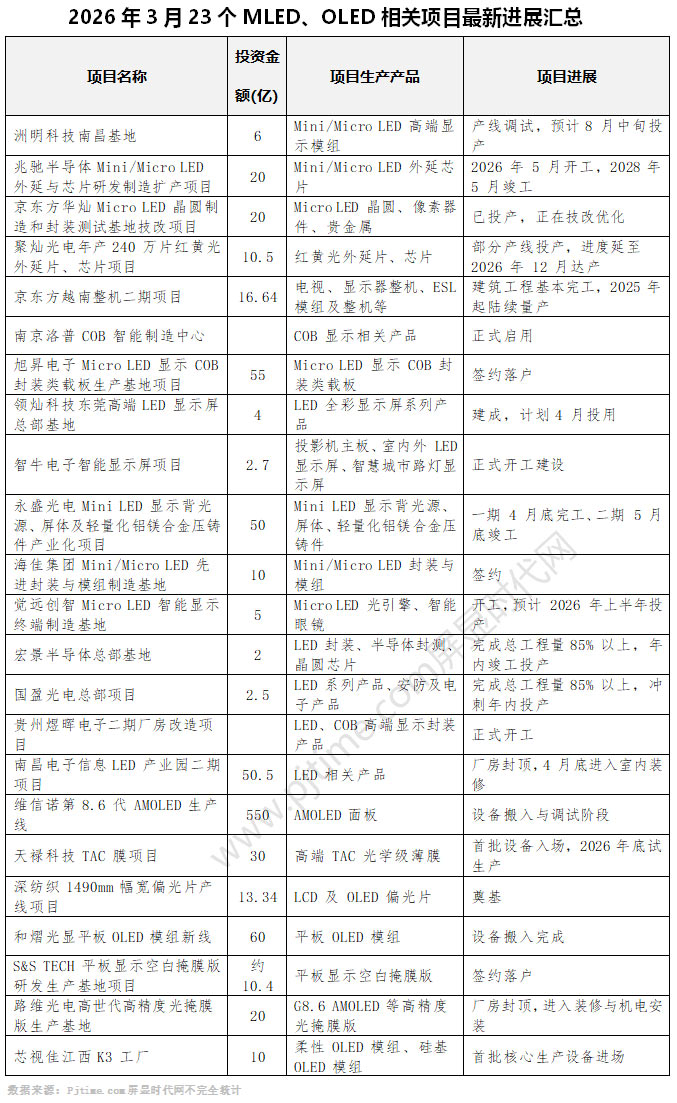
2026年3月份,洲明科技、兆驰半导体、华灿光电 、聚灿光电、京东方、海佳集团、维信诺、深纺织、路维光电、芯视佳等23大Mini/MicroLED、OLED相关项目传来最新进展动态,涉及签约落户、开工奠基、设备进场、设备调试、投产、项目延迟调整等多个节点。涉及总投资金额超过950亿元人民币。

上述投资项目均聚焦显示及半导体核心领域,以LED、Micro/Mini LED、OLED及上下游配套产品为主,多数项目处于稳步推进阶段,要么已投产、试产,要么进入开工、设备搬入、装修等关键实施环节,且普遍注重产能扩张与技术升级;整体趋势呈现出产业集聚效应突出,核心技术向高端化、精细化突破,同时聚焦上下游协同发展,不断补齐高端材料、核心器件等产业链短板,且项目落地区域分布广泛,兼顾国内多个省市及海外布局,推动显示产业向规模化、高端化、全产业链协同方向稳步发展。
洲明科技南昌基地模组产线进入调试阶段,预计8月中旬开始投产
3月下旬,洲明科技南昌基地新扩产的显示屏模组生产线进入调试阶段,将正式量产。据了解,南昌基地作为洲明科技华中核心智造基地,总投资不超过6亿元,聚焦Mini/Micro LED高端显示模组,于2025年签约投产并持续推进产线扩产。

据洲明科技股份有限公司南昌制造基地总经理栗正介绍,该项目规划了MIP(芯片级封装)产线,预计8月中旬开始投产,今年总产值能翻4到5倍。
洲明科技股份有限公司南昌制造基地生产经理段勤田介绍:“最小间距可以做到0.4毫米,也就是我们两颗灯珠的距离,肉眼几乎是看不到的,每平方米大约有2500个像素点,目前属于mini Micro(LED)最顶级的系列。”
总投资20亿,兆驰Mini/Micro LED外延芯片再扩产
3月16日,江西省投资项目在线审批监管平台正式公布“南昌高新区兆驰半导体Mini/Micro LED外延与芯片研发制造扩产项目”,项目编号为2603-360100-04-01-634469。
据资料显示,兆驰半导体计划于2026年5月开工建设,预计于2028年5月竣工。项目总投资额约20亿元,其中设备投资额约15亿元。项目主要建设内容为在高新区新增投资购买24腔蓝绿MOCVD设备、20腔红光MOCVD设备及相关配套芯片研发生产设备用于扩产,新增LED芯片月产能约40万片。

每月新增40万片芯片产能,不仅将提升兆驰自身的市场供应能力,也有望带动南昌上下游配套企业协同发展,吸引更多高端人才聚集,为南昌打造“光电产业集群”注入强劲动能。
京东方华灿Micro LED晶圆制造和封装测试基地技改公示
近日,京东方华灿光电(广东)有限公司就《京东方华灿Micro LED晶圆制造和封装测试基地技术改造项目》进行公示,明确将对基地已批未建产能及相关工艺进行优化调整,同时新增贵金属回收相关设施。
据悉,该Micro LED晶圆制造和封装测试基地项目总投资20亿元,规划核心产品及产能为:年产Micro LED晶圆58800万片组、Micro LED像素器件45000kk颗,产品主要应用于大尺寸商用显示、可穿戴设备及AR/VR头戴式显示设备等领域。

目前,该基地已完成阶段性竣工环保验收并投产运行,已形成Micro LED晶圆2.35万片、Micro LED像素器件18000kk颗的产能,配套公辅工程、环保设施均已一次性建成,验收日期为2025年4月19日。剩余未建设部分为原审批的Micro LED晶圆3.53万片、Micro LED像素器件27000kk颗产能及对应设施,本次技改主要针对该部分展开,并结合市场需求、成本控制需求补充相关优化措施。
具体调整方案:已批未建的3.53万片(合计105900片)Micro LED晶圆,原批复规格为4寸,鉴于原有工艺设备无需调整即可生产6寸晶圆,且大版面芯片效率更高,结合原批复原辅料折算标准,将该部分产能调整为6寸晶圆72000片。结合行业出货习惯,将Micro LED像素器件原计量标准由45000kk颗,调整为288000片。新建贵金属回收装置,用于提炼现有项目金属蒸镀剥离过程中产生的金、铂贵金属,配套建设相应环保设施;新增产能为黄金锭650kg/年、铂金锭180kg/年。
技改完成后,基地产品及产能调整为:4寸Micro LED晶圆2.35万片(合计70500片)、6寸Micro LED晶圆72000片,Micro LED像素器件288000片,黄金锭6750kg/年,铂金锭180kg/年。
总投资10.5亿,聚灿光电年产240万片红黄光外延片、芯片项目实施进度调整
聚灿光电科技股份有限公司第四届董事会第十五次会议审议通过了《关于调整部分募集资金投资项目实施进度的议案》,同意公司在募集资金投资项目实施主体、募集资金投资用途及募集资金投资总额不变的情况下,调整募投项目“年产240万片红黄光外延片、芯片项目”的实施进度。
“年产 240 万片红黄光外延片、芯片项目”自启动以来,稳步推进。目前,部分产线已实现投产运行,红黄光产品性能与生产良率良好。随着设备持续调试投入使用,整体产能将逐步提升、有序释放。
随着终端应用场景的迭代与细分,市场需求结构持续优化,为更好地适应行业变化节奏、满足公司战略发展需要,确保新增产能的释放与市场需求的爬升曲线实现更佳匹配,最大化提升设备利用率和投资回报率,公司对募投项目的建设持续进行精进优化,因此项目实施进度较原计划有所延长。公司经审慎研究,募投项目剩余募集资金的投资进度需要优化,达到预定可使用状态的时间2026年3月调整到 2026 年 12 月。

据了解,2023年,聚灿光电向特定对象发行的募集资金总额 1,085,600,000.00 元,扣除各项发行费用后,募集资金净额1,081,550,174.72元。募投资金用于实施Mini/Micro LED 芯片研发及制造扩建项目和年产 240 万片红黄光外延片、芯片项目。
其中,年产 240 万片红黄光外延片、芯片项目总投资为10.5亿元,拟投入募集资金8亿元。公告显示,截至2026年1月31日,年产 240 万片红黄光外延片、芯片项目已累计投入募集资金约6.51亿元,投资进度为81.40%。
京东方优化越南整机二期项目方案 总投资调减至 16.64 亿元
2026 年 3 月 31 日,京东方科技集团股份有限公司(证券代码:000725、200725,证券简称:京东方 A、京东方 B)发布公告称,为顺应国际政策与市场环境变化,优化项目效益、控制投资风险,公司董事会审议通过对越南整机二期项目方案进行调整,项目总投资由原 20.21 亿元调减至 16.64 亿元,同时优化业务布局与资本结构。
本次调整聚焦三大核心内容:
总投资缩减:由 202,064 万元调整为 166,446 万元,降低资金占用与运营成本。
业务布局优化:在保留电视(TV)、显示器(MNT)整机业务基础上,新增 ESL 模组及整机、MNT 模组业务,适配市场需求升级。
资本结构优化:注册资本提升至 166,446 万元,由公司向北京视讯增资 121,238 万元,北京视讯自筹 45,208 万元,差额不再依赖项目贷款,减轻项目公司财务压力。

该项目是京东方落实物联网转型战略、强化智慧终端业务海外布局的重要举措。2023 年 8 月,京东方通过下属子公司北京京东方视讯科技有限公司,在越南设立全资子公司京东方视讯(越南)有限公司,投资建设越南整机二期项目。截至目前,项目建筑工程已基本完工,并于 2025 年起陆续实现量产。
京东方表示,此次调整是基于外部政策更新、市场需求变化做出的动态优化,既确保项目形态与公司战略保持一致,又通过减少流动资金占用、降低资金成本,增强项目财务稳健性与抗风险能力。
南京洛普COB智能制造中心正式启用

南京洛普股份有限公司是中国电科十四所控股的国家级专精特新 “小巨人” 企业、制造业单项冠军,1988 年创立,1994 年改制为股份制公司,是国内最早研制大型 LED 显示屏的企业,其LED 球幕、透声电影屏技术全球领先。全球首创LED 球幕技术;全球首家DCI CTP 1.5.0 认证LED 电影屏;20 米 4K 全透声 LED 电影巨幕。
旭昇电子55亿元Micro LED载板项目落户四川南充
近日,四川南充市举行2026年一季度招商引资项目签约仪式,现场集中签约项目15个,协议总投资达131.5亿元。其中,旭昇电子Micro LED显示COB封装类载板生产基地项目正式签约落户南充高坪区,以55亿元总投资成为南充2026年开年以来引进的投资规模最大的产业项目。

据了解,该项目聚焦Micro LED显示核心环节,主要生产COB封装类载板,建成后将有效补齐南充在高端印制电路板(PCB)领域的产业短板,助力当地电子信息产业集群“建圈强链”。Micro LED被视为下一代显示技术的“终极方案”,凭借高亮度、低功耗、长寿命与高可靠性,正快速渗透车载显示、AR/VR、超高清大屏、智能穿戴等核心场景,2026年被行业普遍认定为产业化爆发元年。其产业链中,COB封装类载板是连接Micro LED芯片与驱动电路的关键载体,直接决定显示模组的集成度、散热性能与信号稳定性,是高端PCB领域的技术高地。
目前,国内高端COB载板仍存在产能缺口与技术短板,尤其适配Micro LED的高精密、高导热、高密度线路基板,成为制约新型显示产业“建圈强链”的关键环节。此次旭昇电子55亿元项目落地,正是瞄准这一赛道缺口,以规模化产能填补区域高端PCB供给空白,助力南充抢占新型显示产业发展先机。
资料显示,旭昇电子成立于2017年11月6日,是江西省重点投资建设项目,注册地址位于江西省吉安市吉水县工业园旭昇大道1号。公司是集研发、生产、销售于一体的PCB线路板制造企业,拥有468米自动化PCB生产线,产品覆盖智能家居、通信设备、医疗、汽车电子、5G等多个领域。
总投资4亿元,领灿科技东莞高端LED总部基地建成 4月投用助力产能升级
据山水谢岗消息,国家级高新技术企业领灿科技总投资4亿元建设的东莞高端LED显示屏总部基地已全面建设完成,计划于4月前后正式投入使用。该项目的投用将实现企业生产资源的集中整合与升级,进一步提升其在全球LED显示行业的竞争力,同时为谢岗镇高端装备制造业发展注入新动能。
据悉,领灿科技东莞高端LED显示屏总部基地位于谢岗镇曹乐村,总占地面积26671.9平方米,总建筑面积超8万平方米,主要建设厂房、宿舍及地下室等设施,聚焦LED全彩显示屏系列产品的研发、生产、销售及展示等业务,建成投产后预计产值将超过20亿元。项目于2024年2月签约落地谢岗,9月正式动工,2025年5月底顺利封顶,高效推进的建设进程跑出了谢岗项目建设“加速度”。

项目投用后,领灿科技位于深圳龙华区的厂区及东莞伊伯工业园的现有生产单位将整体搬迁至此,实现生产资源的集约化管理与升级优化。届时,公司员工总人数将在现有基础上大幅扩增,预计达到600人左右,进一步带动当地就业,完善产业链人才布局。
总投资达2.7亿元,智牛电子智能显示屏项目正式启建
据“港口发布”消息:3月18日,中山市港口镇举行第一季度重点项目集中动工仪式,6个重点项目同步破土动工。其中,智牛电子智能显示屏项目作为其中的重点产业项目,总投资达2.7亿元,总建筑面积超40400平方米,建成后将打造集研发、生产于一体的智能显示产业基地,重点布局投影机主板、室内外LED显示屏、智慧城市路灯显示屏等高端产品。

此次新项目的动工建设,正是企业抢抓发展机遇、扩大产能规模、提升核心竞争力的关键举措。该公司人力资源部相关负责人曾表示,企业正重点关注技术型储备人才,为项目落地和产能释放提供人才支撑。
据项目相关负责人介绍,智牛电子智能显示屏项目聚焦智能显示领域的技术研发与成果转化,依托企业现有技术积累,将进一步完善产业链布局,提升产品附加值。项目建成达产后,预计年产值超7亿元,年税收贡献超1649万元,不仅能为企业自身发展注入新动能,还将带动上下游配套产业协同发展,新增就业岗位,为港口镇经济高质量发展增添强劲动力。
总投资50亿元,永盛光电Mini LED项目即将竣工
永盛光电Mini LED显示背光源、屏体及轻量化铝镁合金压铸件产业化项目是靖江城北园区重点项目之一,项目总投资50亿元。该项目分两期建设,其中一期工程已经进入收尾阶段,一车间和候工楼计划于今年4月底完工,目前正在进行外墙真石漆作业。二期钢结构车间建设现场机器轰鸣,工人忙碌,预计将在5月底竣工。

永盛光电Mini LED显示背光源、屏体及轻量化铝镁合金压铸件产业化项目投产后,企业还将依托国内首条镁合金精密压铸示范产线,攻坚轻量化材料在新能源汽车、人形机器人等新赛道的产业化应用。
据悉,永盛光电已与夏普、天马、博世等国际巨头建立了战略合作关系,并成功进入了奔驰、宝马、丰田、比亚迪等知名汽车供应链。
投资10亿,海佳集团Mini/Micro LED制造基地签约安溪
日前,海佳集团与安溪县官桥镇人民政府正式签署“海佳光电新型显示产业增资扩产项目”招商协议。此次项目总投资10亿元,将重点打造Mini/Micro LED先进封装与模组制造基地。

海佳集团董事长林建忠表示,以该基地为核心,吸引上下游配套企业集聚发展,构建“核心技术攻关—先进制造—场景应用—生态协同”的完整产业闭环,打造具有全国影响力的新型显示产业集群,从而进一步提升海佳集团在新型显示领域的核心竞争力。
海佳集团始终与时代同频共振。此次增资扩产项目,不仅是海佳集团扩大产能规模的重要举措,更是企业向价值链高端攀升的战略选择。
觉远创智 Micro LED 智能显示终端制造基地柳州开工,首期投资 5 亿
觉远创智科技智能显示终端(广西)制造基地开工仪式3月在柳州正式举行。该项目由柳州市产业投资发展集团有限公司(下称 “柳州产业集团”)通过扬柳恒辉基金投资引入,是柳州布局未来智能显示产业链、构建 “芯 — 屏 — 端” 全产业生态的关键落子,将为当地新一代电子信息产业发展注入全新动能。

作为柳州产业集团基金招商的重点成果,觉远创智是一家专注于 Micro LED 硅基显示技术研发与应用的高新技术企业,核心团队拥有超 20 年行业经验,曾深度参与移动通讯终端、微纳光学器件的研发与制造,技术积淀深厚。公司以智能眼镜为核心切入点,聚焦硅光显示发展方向,致力于打造新一代显示与交互载体,目前已成功自主研发 Micro LED 光引擎及双目衍射光波导技术产品,相关技术达到行业领先水平。2025 年 8 月,企业还推出了基于 Micro LED 与衍射光波导技术的智能 AR 眼镜,并完成由诺视科技、励骏投资及盛景网联联合投资的天使轮融资,技术商业化步伐持续加快。
据项目规划,觉远创智将在柳州柳东新区打造 Micro LED 光引擎与智能眼镜 ODM 研发制造基地,项目首期投资额达 5 亿元人民币。建设内容将重点打造智能眼镜精密生产智造中心,依托技术优势构建垂直一体化的研发制造能力,同时初步搭建起 “芯片 — 模组 — 终端” 的微型产业集群,推动产业链上下游协同发展。在产能与建设进度方面,该制造基地预计于 2026 年上半年正式投产,投产初期将实现月产 1 万套智能眼镜及 10 万套光引擎的产能规模,不仅能满足智能穿戴领域的市场需求,未来还将向汽车、工程机械等领域延伸,开发智慧车灯、智能显示等创新产品,实现技术多场景落地。
柳州产业集团相关负责人表示,未来将以该项目为核心,持续聚焦集成电路与未来智能显示领域,精准牵引玻璃晶圆、光波导片、各类核心芯片等上下游企业落地,持续做强产业集群效应,全力推动柳州智能显示产业链协同联动,为当地新一代电子信息产业高质量发展筑牢产业根基。
总投资2亿,宏景半导体总部基地已完成总工程量的85%以上
宏景半导体总部基地项目由广东勤为实业投资有限公司投资建设,总投资2亿元,用地13.57亩,定位为研发与制造一体化总部基地,重点开展LED封装、半导体封测、晶圆芯片等精密电子包装产品的研发与生产,填补区域相关产业细分领域空白。

据悉,项目于2025年5月正式开工,目前已完成总工程量的85%以上,走进宏景半导体总部基地项目工地,主体结构已拔地而起,雏形尽显。目前项目正全力推进室内装修工程,计划于今年内完成竣工验收并实现投产,投用后将进一步完善半导体产业链条,提升区域产业核心竞争力。
国盈光电总部项目冲刺年内投产
国盈光电总部项目各项施工任务按既定计划稳步推进,目前已完成总工程量的85%以上,冲刺年内投产目标。将打造成为LED系列产品研发与制造总部,业务涵盖LED产品研发、制造、销售,安防产品、电子产品研发销售,以及国内贸易、货物及技术进出口等多个领域。据测算,

据悉,该项目总投资2.5亿元,用地约17.49亩,项目达产后预估年总产值可达3亿元,将为水乡经济区注入新的经济增长动力,助力区域光电产业集群化发展。
贵州煜晖电子二期厂房改造项目正式开工 赋能南明新型显示产业高质量发展
3月31日,贵州煜晖电子二期厂房改造项目开工仪式在贵阳市南明区智能制造产业园30号楼顺利举行,这标志着该公司在新型光电显示产业链布局上迈出关键一步,也为南明区构建新型显示产业集群注入新的发展动能。

据公开信息显示,其新型光电显示产业链产业园项目整体规划使用标准厂房7.2万平方米,分阶段稳步推进建设。目前,项目一期已顺利建成1.1万平方米标准厂房并正式投用,为企业初期发展筑牢了坚实基础,助力企业实现阶段性产能目标。
此次开工的二期厂房改造项目,预计建设规模达2万平方米,建成后将进一步完善公司产业布局,大幅提升核心产品产能,有效缓解一期产能瓶颈,为企业拓展市场、扩大规模提供有力支撑。
据悉,该项目建成投用后,将持续聚焦LED、COB高端显示封装等核心技术领域,依托企业现有技术积累和研发实力,进一步提升核心研发与生产竞争力。同时,项目将推动公司新型光电显示产业链实现规模化布局、标准化生产、高质量发展,助力企业加速MiniCOB系列、COB灯带等产品的研发与量产,推动显示技术向更高效、节能、清晰方向突破。
总投资50.5亿元,南昌电子信息LED产业园二期项目进入室内装饰装修阶段

总投资550亿,维信诺第8.6 代 AMOLED产线转入设备搬入阶段 全球首条无 FMM 高世代产线提速量产
3 月 26 日,合肥国显科技有限公司第 8.6 代 AMOLED 生产线项目举行洁净室清扫仪式,标志着全球首条搭载无 FMM(ViP)技术的高世代 AMOLED 生产线完成厂房建设交付,全面进入工艺设备搬入与调试阶段。
目前项目已全面转入设备搬入与调试阶段,维信诺与合肥国显将协同推进建设,抢抓 AI 带动下 OLED 全尺寸渗透的市场机遇,为产线量产运营与规模化落地奠定坚实基础。

该产线坐落于合肥新站高新区,由合肥国显负责建设运营,合肥国显为维信诺与合肥市投资平台合资设立,双方将在技术转化上深度协同。项目总投资 550 亿元,设计月产能 3.2 万片玻璃基板(2290mm×2620mm)。项目自 2025 年 2 月启动土建,仅 168 天完成主厂房封顶,净化工程开工至洁净室清扫仅用时 122 天,建设进度高效推进。
洁净室清扫是 AMOLED 产线建设关键节点,彻底清洁厂房是保障高良率生产的前提。项目团队严格把控清洁流程,确保厂房各项指标达标,为后续设备入驻与量产筑牢基础。
此产线搭载维信诺自主研发的 ViP 无 FMM 技术,突破传统精细金属掩模版物理限制,具备独立像素、高精度等核心优势。该技术可将像素密度提升至 1700ppi,搭配 Tandem 叠层器件技术,器件寿命达传统 AMOLED 的 6 倍或亮度提升 4 倍,可覆盖多尺寸应用场景,提供高性能显示方案。
总投资30亿元,天禄科技TAC膜项目首批设备入场
3月18日,天禄科技位于安徽滁州的TAC膜项目完成首批设备入场。该项目由天禄科技子公司安徽吉光新材料有限公司负责,总投资30亿元,占地108亩,拟建成“高端TAC光学级薄膜研发生产基地”。目前,该公司已完成厂房建设与核心设备采购。
按照规划,2026年下半年将完成设备安装调试,年底有望进入试生产阶段,实验室试制膜已通过下游客户关键指标验证,厚度、透光率、抗UV等性能均达国际标准。项目一期规划年产能6000万平方米,后续将视一期的推进情况开展二期扩产安排。
此次首批设备入场,是天禄科技TAC膜项目从规划走向落地的关键进展。项目投产后,不仅有望填补国内高端TAC膜产能空白,也能推动天禄科技从光学膜配套商向核心材料企业转型。
据了解,高端TAC光学级薄膜系偏光片中的关键材料,偏光片又是LCD和OLED显示模组中的重要组件。目前国内TFT级高端TAC膜却高度依赖进口。为改变这一局面,天禄科技在2023年联合面板厂商京东方、偏光片企业三利谱,共同设立子公司安徽吉光,专注推进TAC膜项目产业化。
总投资13.34亿元,深纺织LCD及OLED偏光片生产线奠基
3月26日,深纺织旗下深圳市盛波光电科技有限公司1490mm幅宽偏光片产线项目(8号线)奠基仪式在深圳坪山项目施工现场举行,项目位于深圳市坪山区坑梓街道,由盛波光电投资建设,拟打造一条具备UV制程能力的LCD及OLED偏光片生产线。
据了解,该项目计划总投资13.34亿元,建设1条幅宽1.49米、具备UV制程能力的LCD和OLED偏光片生产线。生产线最高“车速”为50m/min,规划新增偏光片生产能力1800万平方米/年。生产线主要有染色拉伸复合生产线、涂布复合生产线、分条机、切片机、磨边机等设备。项目建成投产后,将显著增强盛波光电在OLED电视与手机、车载显示及高端IT等领域的偏光片配套供应能力。
总投资60亿元,和熠光显平板OLED模组新线设备搬入
3月15日至3月17日,江苏和熠光显科技有限公司平板OLED模组新线完成设备搬入。此次新线引进的设备数量达33台、总重约480吨。新设备的搬入是和熠光显发展历程中的重要里程碑,助力公司践行“为客户提供丰富多元的全品类OLED显示产品”的目标。

据悉,该项目总投资60亿元,致力于打造国内最大单体OLED模组工厂。项目规划月产能达700万片,分为两期建设:2023年12月开工,2024年8月实现首片AMOLED产品点亮;2025年2月完成首次批量订单交付,同年8月累计向品牌客户交付中大尺寸产品达50万片。
总投资约10.4亿,S&S TECH 掩膜版基地落户苏州
3 月 8 日,韩国半导体空白掩膜版龙头 S&S TECH 平板显示空白掩膜版研发生产基地项目正式签约苏州工业园区。项目总投资 1.5 亿美元,约合人民币 10.38 亿元,达产后预计未来五年销售总额可达 9 亿美元,约合人民币 62.28 亿元。
S&S TECH 专注于半导体、平板显示用空白掩膜版制造,是韩国该领域龙头企业。空白掩膜版为光掩膜版核心原材料,广泛应用于 TFT‑LCD、OLED 等显示面板及半导体生产,此次落地将补强国内显示产业链上游关键材料供应。
与此同时,国内下游光掩膜版项目建设同步提速。厦门路维光电高世代高精度光掩膜版生产基地三栋主厂房已于今年 1 月全面封顶,进入装修与机电安装阶段。该项目总投资 20 亿元,规划建设 11 条高端产线,聚焦 G8.6 及以下 AMOLED 等高精度光掩膜版,先期建设 5 条生产线,预计今年上半年核心设备搬入,年中试产。
总投资10亿,芯视佳K3工厂首批核心生产设备进场
近日,芯视佳江西K3工厂首批核心生产设备顺利进场并精准就位,标志着项目正式迈入试投产筹备关键阶段。本次进场的核心设备,主要用于柔性OLED等高端显示产品的研发与规模化量产。依托江西K3工厂千级高标准洁净车间及专业化管控体系,项目团队严格遵循精密制造规范,全程保障设备进场安全有序,确保核心设备在稳定、洁净的环境中开展安装调试,为高品质显示产品规模化交付夯实根基。

作为芯视佳布局高端显示领域的重要战略载体,K3工厂自开工建设以来高效推进,已先后完成洁净车间装修、首台设备进场、首条产线调试、首批柔性OLED屏点亮等关键节点突破。此次核心设备集中就位,既是项目建设的又一重要里程碑,也进一步完善了公司高端显示制造能力与产能支撑体系,为拓展高端显示市场、强化核心竞争力提供坚实保障。
据了解,K3工厂总投资10亿元,分两期建设:一期规划年产1200万套柔性OLED模组,配置2条全自动产线;二期新增年产250万套硅基OLED模组,同样配备2条全自动产线。项目全面达产后,年产值有望超过10亿元。
结语:从南昌洲明的产线调试到合肥维信诺的设备进场,从京东方越南工厂的调整到S&S TECH的掩膜版落地,23大项目多点开花、梯次推进。这些项目既有产能扩张的坚实步伐,也有技术攻坚的突破之举,更有产业链协同的深远布局,既填补了高端材料、核心器件的供给空白,也推动产业向高端化、规模化、全球化稳步迈进。





飞利浦LED屏
联建光电LED屏
威创小间距
洲明小间距
AET小间距
奥拓LED屏
aoc
青松光电LED屏
WAP手机版
建议反馈
官方微博
微信扫一扫
PjTime