数字经济浪潮奔涌,科技革命重塑产业格局。当LED显示、面板、半导体芯片、AI、智能汽车等核心领域的技术突破加速渗透,“科技创新+产业创新”的融合共生已成为催生新质生产力、驱动经济高质量发展的核心引擎。近期,潇湘电影集团与洲明集团、BOE(京东方)与联合国教科文组织(UNESCO)、智微智能与科大讯飞等十三组跨界伙伴相继牵手,以战略协同打破技术壁垒,为产业升级注入强劲活力。

这些合作横跨LED光显、半导体制造、智能家电、文旅文创等多元赛道,并非简单的资源叠加,而是以“优势互补、技术共生、场景共创”为核心逻辑的深度耦合。从文化与科技的交融到本土与全球的联动,从硬件攻坚到软件赋能,每一组合作都在书写产业创新的鲜活样本,推动创新要素向关键领域集聚。
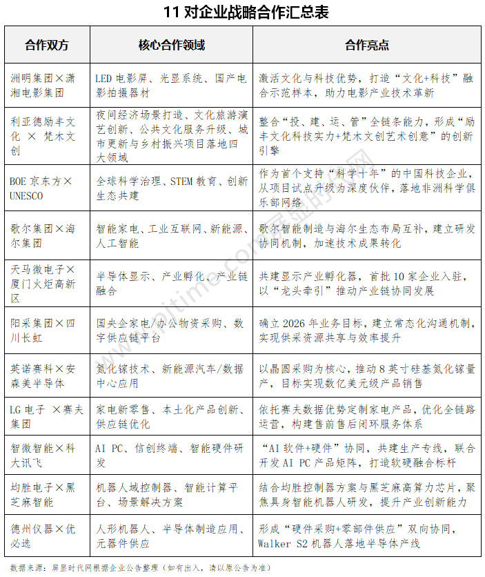
潇湘电影集团×洲明集团:科技为影视产业注入新活力
12月10日,潇湘电影集团与洲明集团战略合作签约仪式顺利举行,双方将聚焦LED电影屏、光显系统及国产电影拍摄器材等核心领域,推动影视产业与光显科技的融合创新。湖南广播影视集团(湖南广播电视台)党委委员、副总经理,潇湘电影集团党委书记、董事长谷良,洲明集团董事长林洺锋共同见证签约。

对于本次合作签约,谷良表示,技术革新是电影工业的核心驱动力,影视技术升级正引领文化消费新趋势。洲明集团作为全球LED显示领域的领军企业,在影视光显技术领域积累了深厚的技术储备与丰富的实践经验,其核心技术与产品已获得行业广泛认可。希望双方以此次合作为起点,充分激活各自在文化与科技领域的核心优势,实现资源互补、价值共生,共同打造影视产业“文化+科技”融合发展的示范样本,让文化传承更具活力,让影视体验更富温度。
林洺锋表示,洲明深耕光显技术二十年,始终坚信科技的价值在于服务人文,致力于通过技术创新,为影视产业搭建更优质的呈现平台,让每一部优秀作品都能绽放最佳魅力。作为深耕电影行业67年的文化国企,潇影集团在影视内容创作与文化传播领域的深厚底蕴,与洲明在科技研发与技术落地方面的优势形成了天然的合作基础。期待双方以此次战略合作为纽带,深化文化与科技的交融共鸣,加快推动项目落地,共同为中国电影产业的技术革新与文化传播贡献力量。
利亚德励丰文化 × 梵木文创:以文化科技赋能城市更新
2025年12月2日,梵木文化创意发展(成都)有限公司董事长余炳一行到访利亚德集团,与利亚德集团总裁、励丰文化董事长袁波等核心团队会谈。双方基于理念共识与优势互补,正式签署战略合作协议,携手开启以文化赋能城市高质量发展的新征程。

此次合作是文旅产业“科技+创意”资源的深度整合。作为利亚德集团文旅核心板块,励丰文化深耕行业二十八载,以“文化、科技、艺术融合”为核心理念,获评“国家文化和科技融合示范基地”,打造了多个文旅标杆项目,具备“文化+科技”全链条整合能力。梵木文创则聚焦城市有机更新与文创生态构建,以“全景研发+运营实践”为驱动,荣获国家级文化产业示范园区等荣誉,在全国运营逾65万㎡文创产业园区,擅长将工业遗址转化为文化地标。
根据协议,双方将整合“投、建、运、管”全链条能力,形成“励丰文化科技实力+梵木文创艺术创意”的创新引擎,重点聚焦四大领域开展合作:一是夜间经济场景打造,二是文化旅游演艺创新,三是公共文化服务升级,四是城市更新与乡村振兴项目落地。
合作将以“艺术审美赋能内容内涵,科技应用升级体验场景”为核心路径,把工业遗址、公共空间等传统场景,转化为兼具示范价值与感染力的文化地标,实现“文化科技化”与“艺术大众化”的协同落地。
袁波表示,双方的合作是资源互补的战略抉择,将为城市高质量发展注入文化动能;余炳则强调,依托利亚德的科技优势与梵木的运营经验,有望在全国范围内打造更多文旅新标杆。
BOE(京东方)×UNESCO:中国科技企业助力全球科学发展
近日,作为支持联合国“科学十年”的首个中国科技企业,BOE(京东方)在巴黎与纳米比亚相继推动两项标志性国际活动,标志着其与联合国教科文组织(UNESCO)的合作从项目试点升级为涵盖顶层思想贡献、区域实践落地与生态共建的深度伙伴关系。

12月2日,在UNESCO巴黎总部“世界未来日”平行会议上,京东方副总裁、首席品牌官司达作为中国产业界唯一代表,参与“塑造科学的未来”高级别圆桌论坛。他提出,推动“科学十年”目标需“将前瞻性转化为长期可持续的战略投资,将企业责任融入创新基因”,而京东方已构建组织、战略、品牌三位一体的可持续发展体系,通过教育公益、零碳工厂建设等实践践行可持续理念。在纳米比亚,双方合作进一步深化,12月5日京东方支持UNESCO启动“非洲科学俱乐部网络”,实现从“单点赋能”到“生态共建”的跨越。此前8月,双方已在肯尼亚落地“Windows to STEM”项目,此次京东方还独家赞助“2026科学俱乐部挑战赛”,为优胜者提供智能学习设备,以实际行动诠释“Open Next Earth”的可持续发展理念,助力非洲创新生态构建。
歌尔集团×海尔集团:聚焦四大领域共推产业升级
12月11日,歌尔集团与海尔集团正式签署战略合作协议,双方将聚焦智能家电、工业互联网、新能源及人工智能等领域展开深度合作。歌尔集团董事长姜滨、海尔集团董事局主席、首席执行官周云杰出席见证签约。

歌尔深耕智能硬件研制20余年,在声学、光学、微电子等领域拥有核心技术优势,并在智能制造持续创新,为全球客户提供精密零组件与AI+智能整机从研发到量产的一站式服务。海尔集团是全球领先的美好生活和数字化转型解决方案服务商,自创业以来始终坚持以原创科技引领行业发展趋势,目前布局智慧住居生态、大健康产业生态和数字经济产业生态三大赛道,连续16年位居全球大型家电品牌零售量榜首。
围绕海尔集团智慧住居、大健康、数字经济三大业务板块布局,结合歌尔在精密零组件、智能硬件以及智能制造等领域的经验沉淀和先进技术,双方将共同聚焦智能家电、工业互联网、新能源及人工智能等领域,推动研发协同与成果转化,落地技术攻关项目,开展全场景务实合作,携手共筑智慧美好生活。
天马微电子×厦门火炬高新区:共建半导体显示产业孵化器
2025年12月10日,在2025天马全球合作伙伴大会上,厦门火炬高新区管委会与天马微电子联合发起的“厦门半导体显示产业孵化器”正式揭牌。首批10家涵盖半导体材料、设备等领域的企业签约入驻,国际信息显示学会(SID)等机构成为战略协同伙伴,标志着新型显示产业“创新共同体”的正式成型。

首批签约入驻孵化器的10家企业,包括厦门高光半导体、大族尚立、微亚智能科技、特仪科技、显华科技等,覆盖半导体材料、设备、智能科技等关键环节,均为各自细分领域的佼佼者。接下来,这些企业将获得园区配套、协同创新、供应链导入等全方位孵化支持。
天马微电子作为全球显示产业领军企业,在厦门已累计投资超1000亿元,建成多条先进生产线。此次孵化器以“政府引导、龙头牵引”为模式,天马将为入驻企业提供技术指导、供应链导入等支持。据天马全球合作伙伴大会披露,首批入驻企业涵盖半导体材料、设备等领域,双方将围绕技术攻关与资源共享,推动新型显示产业链融合发展。
阳采集团×四川长虹:聚焦供采协同实现资源共享
2025年11月24日,阳采集团有限公司与长虹控股集团旗下四川长虹电器股份有限公司在长虹商贸中心举行座谈交流会,双方就能源电力、轨道交通、建筑工程等行业的国央企家电设备采购、办公物资采购、数字供应链平台等领域达成合作共识。阳采集团董事长王强、长虹股份公司党委委员何龙出席会议。

交流中,双方介绍了各自发展概况与战略布局:长虹在政企业务领域已建立完整组织架构与服务体系,具备强大供应能力;阳采集团则以“三商一体”为定位,构建五大业务供采体系,提供“阳光、高效、低成本”的一站式采购服务。
会上,双方明确战略合作框架,拟定2026年业务推进目标。何龙表示,此次共识体现了双方对彼此实力与发展理念的认可,未来应深化合作内涵,强化供采协同。王强提出,双方需建立常态化高效沟通机制,凝聚资源推动业务突破,将战略愿景转化为实际成果。此次交流会加强了双方信息互通与资源共享,为后续合作奠定坚实基础。
智微智能×科大讯飞:共筑AI PC软硬协同新生态
2025年11月25日,智微智能与全球人工智能领军企业科大讯飞正式签署战略合作协议,双方将基于“AI软件算法+智能硬件”的深度协同,构建人工智能软硬件一体化核心竞争力,引领产业智能化升级。

智微智能作为国家高新技术企业及“专精特新”小巨人企业,深耕智联网硬件领域20余年,为产业数智化提供从算力服务到智能终端的全链路解决方案。科大讯飞则在智能语音、自然语言理解、认知大模型等核心技术上拥有国际领先成果,应用覆盖千行百业。
据双方官方披露,合作将围绕三大维度展开:产品端,科大讯飞开放端侧大模型及语音转写、会议纪要等AI能力,与智微智能的硬件设计量产能力整合,联合开发AI PC、信创笔记本等产品;生产端,双方计划在多地共建AI PC生产专线,提升交付效率;市场端,整合渠道资源实现协同拓展,打造“软硬协同”产业标杆。
德州仪器×优必选:跨界协同推动人形机器人落地半导体制造
2025年12月14日,美国半导体巨头德州仪器与国内人形机器人领军企业优必选正式达成战略合作,双方以“技术互补、场景共建”为核心,开启人形机器人在半导体制造业的规模化应用探索。此次合作中,德州仪器已采购优必选工业人形机器人Walker S2,并进入产线部署调试阶段,同时优必选将在机器人核心零部件中引入更多德州仪器的元器件产品。
优必选今年 7 月宣布推出面向智能制造场景的全尺寸工业人形机器人 Walker S2,通过迭代的群脑网络 2.0(BrainNet 2.0),搭载自研的全球首个专用于工业人形机器人本体的智能体技术Co-Agent。

作为全球领先的半导体设计与制造企业,德州仪器在模拟芯片、嵌入式处理器等核心元器件领域拥有深厚技术积累,其产品广泛应用于工业控制、智能设备等场景,对元器件的稳定性与适配性有着极高要求。优必选则凭借在人形机器人运动控制、环境感知、AI交互等领域的核心技术,成为全球人形机器人产业化的标杆企业,其Walker S2机器人具备高精度操作、复杂环境适应等优势,可满足半导体产线的精密作业需求。
此次合作形成“硬件采购+零部件供应”双向协同:德州仪器引入Walker S2机器人推动产线自动化升级;优必选则采用德州仪器的模拟芯片及嵌入式处理器,优化机器人性能稳定性。优必选官网指出,双方将建立常态化沟通机制,探索人形机器人在半导体制造领域的更多应用场景,助力高端制造业转型。
LG电子×赛夫集团:发力家电新零售实现本土化创新
2025年11月21日,LG电子(中国)有限公司与赛夫集团在赛夫总部举行战略合作签约仪式,双方正式确立为期三年的战略合作伙伴关系,将聚焦家电品类新零售领域的融合创新。LG电子中国区总裁李相奉、赛夫集团董事长左玉洁等双方高层共同见证签约。

此次合作中,双方将形成资源互补优势:LG电子依托赛夫集团的全渠道数据整合能力,精准洞察中国消费者需求,联合开发定制化家电产品及套装,推动本土化创新。同时,双方将优化采购、仓储、物流等全链路运营效率,并升级售前咨询至售后保障的闭环服务体系。据双方战略规划,合作将以“消费者为中心”深化内涵,打造贴近用户需求的家电新零售生态,助力行业高质量发展。
均胜电子×黑芝麻智能:共推机器人控制系统创新
日前,均胜电子与黑芝麻智能达成深度战略合作,双方将围绕机器人域控制器联合研发、智能计算平台协同优化及行业场景解决方案共建等方向发力,加速机器人控制系统的创新与示范落地。

均胜电子依托汽车零部件领域积累,2025年起拓展机器人部件业务,已发布基于多芯片平台的机器人全域控制器方案。黑芝麻智能官网显示,其“华山”“武当”系列芯片具备高算力特性,此次同步推出面向机器人的SesameX多维智能计算平台。双方曾在智能汽车领域长期合作,此次跨界将聚焦具身智能机器人控制系统研发,提升产业自主创新能力。
英诺赛科×安森美半导体:共推氮化镓技术产业化落地
2025年12月3日,英诺赛科与安森美半导体正式达成战略合作,双方将依托英诺赛科8英寸硅基氮化镓工艺,加速该技术在新能源汽车、人工智能、数据中心、工业等领域的应用落地。此次合作以晶圆采购为核心,据英诺赛科官方披露,合作框架下有望实现数亿美元级氮化镓产品销售。

英诺赛科在氮化镓制造领域具备先进的工艺能力,其8英寸硅基氮化镓技术已实现成熟量产;安森美半导体则在系统封装与集成领域拥有丰富经验,产品渠道覆盖全球多个核心应用场景。
双方将通过技术协同,解决氮化镓在高功率应用中的可靠性与成本控制难题,推动这一高效半导体材料在更多高端领域的规模化替代,为新能源与AI产业的能效提升提供核心支撑。
结语:从影视光显的沉浸革新到城市更新的文化赋能,从非洲科学生态的共建到半导体制造的智能升级,十一组伙伴的携手,早已超越单纯的商业合作范畴,构筑起“科技创新+产业创新”的协同生态网络。它们以“优势互补”打破技术壁垒,用“技术共生”激活产业链条,靠“场景共创”拓展价值边界——让LED屏承载文化传承的温度,让人形机器人精准匹配高端制造需求,更让中国科技企业的技术实力与社会责任深植全球创新土壤。科技创新与产业创新的深度融合,正是新质生产力的核心要义,这些合作无疑是生动实践。当更多协同之力汇聚,高质量发展的引擎必将愈发强劲,为全球科技产业的未来,书写下开放、协同、共赢的崭新篇章。










康佳平板电视
创维平板电视
LG平板电视
海信平板电视
WAP手机版
建议反馈
官方微博
微信扫一扫
PjTime