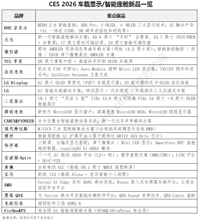
随着汽车从单纯交通工具向智能生活空间转型,自动驾驶与软件定义汽车(SDV)进程持续提速,车载场景需承载的信息与内容量呈爆发式增长。在此背景下,2026 年国际消费电子展(CES 2026)已从消费电子秀场升级为汽车技术革新核心舞台,汽车显示技术则跃升为智能座舱领域的核心竞争要素 —— 显示屏不再是简单终端,更成为定义车内架构与用户体验的关键支撑。京东方、天马、维信诺、TCL华星、友达、群创、LG、现代摩比斯、奔驰、宝马等 20 余家企业集中亮出重磅技术方案,勾勒出智能座舱显示技术的未来演进蓝图。

行业共识在此届 CES 上愈发清晰:汽车已进化为具备升级、学习、连接能力的智能平台,座舱正从 “车载娱乐屏” 向 “车内智能操作空间” 转型,体验逐步贴近高端消费电子设备。更大尺寸、更宽幅的显示屏幕搭配简洁 UI 设计,结合个性化用户档案,将彻底重构传统车载交互逻辑,而这一转型进程正被 CES 2026 加速推动。
支撑这一转型的三大核心技术升级值得重点关注:其一,下一代抬头显示(HUD)技术突破传统局限,通过分层信息设计将导航提示等关键内容投射至用户自然视野,实现驾驶与信息获取的无缝融合;其二,基于大语言模型的自然语音系统打破指令束缚,支持日常化交流式复杂需求下达(如 “规划一条避开高速且途经咖啡馆的路线”),可实现单句多指令操作并主动解释逻辑;其三,乘客体验全面升级,流媒体播放、车载游戏、移动办公等功能从 “附加选项” 升级为 “核心配置”,让汽车成为兼具出行与休闲属性的移动空间。
BOE京东方重磅首发“HERO 2.0 智能座舱”,引领显示智能与绿色新浪潮
BOE(京东方)全球首发“HERO 2.0智能座舱”,并展示60余款尖端显示技术与物联网解决方案,集中呈现其在车载显示、人工智能及绿色低碳领域的核心实力,同时系统化展出ADS Pro、f-OLED、α-MLED三大显示技术品牌最新成果。

HERO 2.0智能座舱凭借多项领先技术革新视听体验:全球首发的Micro LED PHUD全景抬头显示亮度达50000nits,搭载AI语音与手势控制,复杂指令识别率98%;15.6英寸车规级UB Cell中控大屏实现高对比度极致画质;全球首款智能独立车载功放配备实时AI音质修复技术,CDR融合数字广播支持模拟与高清广播融合,音质达90dB,无网络时可传输音画并具备应急通信功能。
依托AI技术,该座舱融合多点触控、语音等多模态交互,实现“域控座舱”与“车家互联”“车商互联”,可控制车内设备及远程查看家居状态,进化为集功能、美学与绿色于一体的移动空间。
在 ADS Pro 方面,京东方推出了基于 UB Cell 与 BD Cell 技术的车载显示解决方案。其中,15.6 英寸车规级 UB Cell 双联屏兼顾高对比度、低反射与广色域表现,适配高画质车载应用;BD Cell 双层液晶显示通过像素级调光实现纯黑显示与十万级对比度,并结合低功耗算法,满足高端智能座舱对显示性能与能效的双重需求。

在 f-OLED 方面,京东方全球首发全车 OLED 智慧座舱解决方案,集成多款曲面与异形 OLED 显示产品,实现显示形态与交互方式的高度融合。其中全球首发的 17英寸 OLED 卷曲终端,是行业首个整机形态的电动卷曲便携移动终端,既能以 9.5 英寸的轻便平板形态随身携带,又能精密卷曲展开为 17 英寸大屏,兼容移动办公与影音娱乐,让柔性显示“随需而变”。

在α-MLED 领域,京东方凭借自研高 PPI 巨量转移工艺、低功耗背板技术和高亮度光学微结构等核心优势,进一步拓展在绿色车载显示中的应用空间。
其中,首款 COG玻璃基P0.9超薄HDR Micro LED一体机在 CES 现场首次亮相,产品依托玻璃基技术优势,拥有超高清、高亮度、超薄超平、护眼无闪、无缝拼接的特点,10lux环境光下达到ACR对比度≥20000:1,暗态表现出众;旗舰产品 BYH Ultra P0.9,达到20000:1 的超高对比度和 7680Hz 高刷新率;此外,现场还重磅展出了适用于智能座舱系统的30万nits 玻璃基Micro LED PHUD显示和Micro LED全彩木纹隐藏显示展品,具备超高亮度与像素密度,在强光环境下仍清晰可见。

此外,京东方还展示多款AI融合产品,含AI一体机C100系列、3D超声波指纹智能车钥匙、AI骑行眼镜等;同时展出11款与全球伙伴共创产品,覆盖汽车、骑行等领域,彰显显示技术的适配与集成优势。
天马全球首发新一代智能座舱,引领未来出行显示新范式
本届CES展会上,天马多款车载显示创新成果集中亮相,联合康宁展示定制化车载显示解决方案,并全球首发新一代智能座舱(Smart Cockpit)解决方案,覆盖贯穿式风挡一体屏等多区域显示,集成ACRUS像素级调光、全景影像系统等技术,打造“一屏联舱、智享驾乘”的全场景人机交互体验。

新一代智能座舱核心产品49.6英寸全景沉浸「天轩」屏,以1.25米C型超广曲面实现多模块一体化集成,搭配康宁冷弯盖板玻璃无缝贴合挡风玻璃。依托ACRUS精准像素级调光技术,超21万个独立调光单元实现100,000:1极致对比度,挡风倒影亮度比例控制在0.55%以下,保障全天候驾驶安全。

智能座舱多屏联动升级交互生态:17英寸柔性可抽拉屏实现4倍显示面积拓展;方向盘柔性AM-OLED小圆屏实时呈现核心驾驶信息;隐藏式中央扶手屏集成InvisiVue™技术兼具美学与实用;后枕屏以高分辨率、高亮度等优势打造沉浸式观影体验。

此次CES,天马光影全景视窗「天轩」屏全新升级亮相,43.7英寸IRIS PHUD+全景信息显示融合技术采用康宁ColdForm™冷弯玻璃,局部峰值亮度达10,000nits,超低反射率结合“一体黑”设计,兼顾安全与科技感。
此外,34英寸光隐·智能可调车窗依托康宁玻璃与天马染料液晶技术实现毫秒级无级调光;全新J型流云曲面中控「天轩」屏搭载自研SLOD技术,光学表现出众。现场还展示了HUD、Mini-LED等多场景创新方案,全方位满足车载显示需求。
维信诺携手康宁推出“柔性AMOLED双拼动态弯曲车载显示解决方案”
该方案两块14.2英寸柔性屏可灵活切换形态,兼顾沉浸视觉、便捷收纳和行车安全。维信诺突破中尺寸拼接技术瓶颈,将拼接边框控制在3.8mm以内,创下业内最窄纪录,为用户打造一体化的广阔视界。该方案在形态和功能的平衡层面同样出色:非使用状态下,屏幕可优雅向后弯曲收纳,与车内弧面设计精准贴合,节省车内空间;使用时,屏幕平稳展平,提供契合驾驶员视角的“黄金显示角度”,提升信息读取效率与行车安全。

AI可以提升车载显示的智能化水平,结合柔性AMOLED技术,共同推动未来出行从“信息屏幕”到“驾驶伙伴”升级。针对车载大屏视觉割裂与交互复杂的痛点,维信诺从视觉一体、简化交互、增强感知等维度,致力于“让屏幕理解驾驶,而非让驾驶员理解屏幕。”

比如,动态弯曲双拼屏带来更沉浸、视觉一体化体验;智能旋钮触控柔性AMOLED解决方案通过机械操控传递触感,32级刻度清晰可感,减轻驾驶员行车中的信息负荷;
智能防窥柔性AMOLED解决方案,30度视角下亮度急剧衰减,大大减少对驾驶位的干扰;
全球首款车载UDIR柔性AMOLED解决方案采用屏下摄像技术,红外光检测零闪烁,人脸识别、解锁等操作一气呵成,暗光环境也能精准识别。这些技术共同构建起更直觉、更沉浸、更安全的驾驶交互生态。
TCL华星:全球首款滑卷中控及曲面扶手印刷OLED车载显示(28")亮相
TCL华星在印刷OLED领域持续深耕十余载,已形成“两低一高”(生产低能耗、资源低消耗、材料高利用)的产线优势,并建立起自主可控的显示产业生态;而在产品优势方面,则能提供稳定广色域、低蓝光护眼、无彩边、多屏同质同色的先进显示解决方案。结合产线优势与产品优势,印刷OLED为消费者带来更具质价比的“一块好屏”。本次大会现场,TCL华星集中展示了从手机到显示器、车载等多个应用领域的印刷OLED显示解决方案。

在车载应用领域,伴随着智能驾驶与智能座舱快速迭代,车载显示从简单的信息呈现工具,正逐渐演进为人车交互的核心窗口。全球首款滑卷中控及曲面扶手印刷OLED车载显示(28")亮相CES2026,该款车载滑移屏可将中控屏从驾驶位平滑延展至副驾,尺寸由16"无缝扩大至28",带来沉浸式视觉体验。其核心滑卷结构采用高强度钢材,卷曲半径小于4mm,支持超过10万次滑卷操作。配合渐变曲面设计的手扶箱,兼具未来感美学与实用可靠性,完美适配高端智能座舱交互需求。
华星光电还展出了基于印刷OLED柔性特质打造的联想Legion Pro卷轴屏概念笔记本。这款产品标准状态下为16英寸屏幕,可通过按键操作水平延伸至21.5英寸(战术模式)或23.8英寸(竞技场模式),充分展示了未来移动电竞设备的可能性。
友达智慧行动CES 2026首发 聚焦智能座舱核心技术与创新产品
友达光电子公司友达智慧行动亮相CES 2026,以“Together, We Drive The New Era”为主题,展示显示接口、车用运算、智慧车联三大核心能力,推动智慧座舱成为“以人为本的第三空间”,重塑人车互动体验。

核心技术与产品方面,友达智慧行动将独家先进抗反光技术导入CID中控台,实现全时清晰可视,提升行车安全与座舱融合度。其采用Micro LED技术与抗反光技术打造全球首款Aero Module透明Micro LED显示器模块,兼具高亮度、高透明度优势,支持多维度拼接与动态部署,提供沉浸式体验。

全新INVISY隐形科技系列同步发布,践行“Display on Demand”理念,显示接口隐现随心。其中DriverAware HUD融合抬头显示与红外摄影机,兼顾行车信息展示与驾驶状态监测;Horizon Intelligent Dash无缝整合多屏并搭载域控制器,实现AI诊断与个性化空调;CrystalSense Console则以简约设计提供触觉回馈与压力感测。

智慧座舱域控平台同步推出,支持CDC与分区架构,整合AI运算模块,可控制多设备并实现屏幕镜像、AI诊断、个性化座舱环境调节等功能。此外,友达智慧行动联合円通科技发布全球首创SatGlass Antenna玻璃基板卫星天线,可隐身于车顶/天窗,通过相控数组天线实现低轨卫星高速通讯,支撑V2X、OTA等功能。

现场还展示Micro LED营销应用,包括54吋透明智能讯息广告牌、30吋Interactive AR Box(支持隔空操作)、64吋Sports AR Solution及多语言AI点餐系统,拓展技术应用场景。
LGD:适配 AI 时代软件定义汽车的高端车载显示解决方案
在聚焦移动出行技术的拉斯维加斯会议中心(LVCC)西馆,LG Display 将面向全球汽车制造商及汽车零部件厂商,展示多款创新车载显示产品,包括贯穿式(P2P)车载显示器以及顺应车载屏幕大型化趋势的新型滑动式 OLED 显示器。
LG Display首次推出基于 OLED 技术的贯穿式(P2P)显示器。这款 51 英寸超大尺寸显示器采用单一面板设计,覆盖主驾驶位至副驾驶位区域,可为每位乘员提供个性化信息娱乐体验,在呈现 OLED 卓越画质的同时,实现触控性能与美观度的双重优化。目前,LG Display 已凭借 OLED、低温多晶硅(LTPS)LCD 及氧化物薄膜晶体管(Oxide TFT)LCD 等多项技术,实现车载贯穿式(P2P)显示器的量产。

与此同时,LG Display 将首次展示一项创新概念产品 —— 应用于前仪表板的滑动式 OLED 显示器。该产品采用轻薄、柔性且具备超高画质的柔性 OLED(P-OLED)技术,部分屏幕可以 30R 曲率(即半径 3 厘米的圆弧)卷曲并隐藏于仪表板内部。驾驶员在行驶过程中可将其用于导航等功能,停车或自动驾驶状态下则可将其扩展为 33 英寸大屏。
LG AI智能车载解决方案斩获车载娱乐类”最佳创新大奖
LG人工智能车载解决方案亮相CES 2026(拉斯维加斯会议中心#15004号展位),凭借全新车载解决方案系列斩获展会“车载娱乐类”最佳创新大奖,这是LG车辆解决方案公司首次获该类别最高荣誉。该系统基于“AI定义汽车”架构,整合尖端显示技术、先进座舱传感系统与端侧人工智能技术,实现功能高度协同,重塑座舱为智能、以人为本的空间。展区核心呈现三大沉浸式解决方案,彰显技术突破:

一、移动显示解决方案:依托透明OLED技术,将挡风玻璃升级为智能交互中枢,实现信息精准场景化呈现。如接近交通信号灯时显示剩余等待时间,自动驾驶模式下实时分析周边环境生成对应视觉场景,提供近虚拟现实体验。

二、汽车视觉解决方案:基于先进座舱传感方案,通过视觉AI提升行车安全,实现情境感知、共情交互与个性化推送。可实时追踪驾驶员动作、视线等状态,借助眼动追踪、手势控制拓展信息呈现维度,变形显示图像技术提升沉浸感与真实感,如自动驾驶时可触发乘客视线关联信息弹窗。

三、车载娱乐解决方案:构建个性化交互娱乐生态,AI可识别车外风景并在车窗呈现相关记忆照片,支持乘客与家人视频分享;可根据个人喜好推荐定制化内容,还支持跨语言沟通,能将手语实时转化为文字。
三星显示展示中央信息显示屏、乘客信息显示屏和OLED 智能尾灯等全新数字座舱演示方案
三星显示CES 2026展上推出全新数字座舱演示方案,展现自动驾驶时代车载显示形态。核心产品包括:18.1 英寸 “灵活 L 型” 中央信息显示屏(CID)、13.8 英寸乘客信息显示屏(PID,可隐藏拓展空间),以及OLED 智能尾灯。

其中,OLED 智能尾灯由 34 英寸宽屏和 8 英寸显示屏组合而成。除传统转向灯功能外,其凭借优异的阳光可视性,可向后方车辆传递前方交通状况、车辆状态等驾驶相关视觉信息。
车载 OLED 屏幕具备强耐用性与极端环境适应性,可在 - 20℃低温下正常运行,响应速度保持 0.2 毫秒超快水平,解决低温显示延迟安全隐患,对寒冷地区自动驾驶及高速驾驶场景至关重要,凸显显示技术稳定性突破。
群创光电透明MicroLED、超亮HUD与MicroLED隐视显示器齐发
群创光电以「Display the Future, TOGETHER」为核心主题亮相,全面展示次世代显示技术版图。群创以高亮度、高分辨率与沉浸式体验为技术基底,响应智能零售、座舱显示、智能家居与商业展示等多元场域的科技进化需求,彰显其在跨领域整合、应用创新与市场布局上的前瞻实力。

群创首次发表新世代「MicroLED显示窗户」,以高清澈度、高穿透率且高亮度、高分辨率带来更清晰、更具亮眼效果的空间视觉体验。透过自发光特性、特殊光学结构及高色域技术,使产品即使在强光下仍鲜明可视,高分辨率设计兼具美学质感与信息辨识效率。透明显示可同步呈现商品信息、动态广告或导航内容,减少等待时间与操作负担,并以世界第一最大单元模块化拼接支持多样尺寸与造型。此解决方案将数字信息无缝融入真实场景,适合于商业橱窗与博物馆展示等应用,为零售及智能场域打造全新沉浸式显示体验。
群创首发「超高亮度MicroLED抬头显示器」(HUD),以超高直显亮度(50,000 nits)与反射虚像亮度(10,000 nits),突破航海与车用环境中因强光造成的反射与影像模糊,即使在强烈日照、海面或甲板反光下,仍能清晰呈现航道、海况与导航指示,为座舱显示提供更高可视性,关键信息可直接投射于视线中心或前方视野,减少视线切换并提升操作安全性与应用弹性。

此次亦展示新一代「MicroLED隐视显示器」,结合高亮度与细致木纹设计,适用船舱或车饰内装,关闭时如木纹饰板融入环境,启动后特殊的光学设计达到高穿透率(极低的亮度损失),并符合ESG的要求,搭配MicroLED技术达到高亮度(2000 nits)、分辨率(229 PPI)及高色域(115% NTSC),即使强光下仍清晰呈现信息,兼具美感与功能性,拓展内装显示的多元应用。
CARUX与PIONEER携手展示全方位整合的座室舱仿真系统
CARUX与PIONEER携手亮相美国拉斯韦加斯CES展会,双方整合视觉与声学领域优势,展示“智能座舱使用者体验”解决方案,共推全球智慧移动产业发展。CARUX于N225展间展示视觉创新技术,PIONEER在W3527展位呈现新一代汽车声学体验。

CARUX核心亮点为全方位整合智能座舱仿真系统,通过座舱域控系统串联车内所有视觉控制终端,提供沉浸式互动体验,该系统基于全新软硬件平台开发,可快速导入多家全球汽车品牌(OEM)。此外,其还展示先进显示技术,包括高性能直下式背光LCD显示器、超高亮度Micro-LED抬头显示器(HUD),以及保障HUD视野清晰、实现车内显示器动态移动的智慧周边技术。
PIONEER则展示汽车音响领域最新突破,其下一代声学解决方案可提升车辆舒适性、沉浸感与行车安全。双方通过整合致动器、传感器、共享运算能力及软件平台,为OEM提供更快速、低成本的整合方案,助力加速先进座舱体验量产导入与市场布局。
现代摩比斯M.VICS 7.0 驾驶舱集成方案:全息显示引领交互革命
全球第六大汽车供应商现代摩比斯(Hyundai Mobis)以 “技术演进・层叠赋能” 为主题,聚焦电子、电动化、底盘安全三大核心领域,通过专属邀请制展位深化与全球主流车企的合作,打造精准高效的商务对接平台。
作为本次参展的重磅产品,M.VICS 7.0 驾驶舱集成方案实现了多项技术突破,其搭载的全息挡风玻璃显示系统(HWD)已斩获 CES 2026 创新奖(先进移动出行类别)。该显示技术由现代摩比斯与德国光学巨头蔡司联合研发,是全球首个采用全息膜技术的解决方案,可将整块前挡风玻璃转化为超大尺寸显示界面。

驾驶员无需低头查看仪表盘,车速、导航等关键行车信息可直接投射于挡风玻璃,大幅提升驾驶安全性与便捷性;同时乘客侧可独立显示视频、游戏等娱乐内容,且不会对驾驶员造成干扰,实现 “一人驾驶、多人娱乐” 的分区体验。此外,该方案还配备 18.1 英寸可垂直扩展大屏及重新设计的中控台界面,在兼顾美学设计的同时优化了操作直观性。目前,现代摩比斯正与全球主流客户联合优化该技术,计划于 2029 年实现量产,将其打造为核心战略产品。
博世发布智能驾驶舱AI扩展平台 携手微软英伟达重塑驾乘体验
博世正式推出智能驾驶舱AI扩展平台。该平台基于高性能计算单元打造,可学习驾驶员习惯与场景需求,将车辆转化为智能伙伴,提升驾乘舒适度、直观性与安全性。

平台核心优势在于兼容升级与高效部署并行,专为智能驾驶舱设计,具备跨领域信息处理能力。其可让现有驾驶舱系统快速升级先进AI功能,无需改动硬件或系统架构,助力车企高效拓展产品能力,加速车辆新功能落地,实现软件更新与功能迭代的高效部署。
技术层面,平台以英伟达DRIVE AGX Orin系统级芯片为核心硬件,计算能力达每秒150-200万亿次,支持以太网连接及主动风冷、液冷两种散热方案;软件上采用英伟达CUDA平台,可集成车企自有AI模型,借助NeMo框架覆盖AI全生命周期管理,依托Nemotron模型实现上下文理解、多步骤推理及自然对话交互。同时,博世借助微软Foundry工具设计管理车载AI,打造可扩展的驾驶舱AI助手,无需硬件变更即可持续更新,通过标准化接口对接现有基础设施,支持实时传感器数据处理。
博世与微软深度合作,将微软Foundry及驾驶舱专属功能融入平台,实现与Microsoft 365套件无缝对接。典型场景中,驾驶员语音指令加入微软Teams会议时,系统会主动激活自适应巡航控制,兼顾出行效率与驾驶安全。
伟世通三联屏、HUD等革新性座舱显示技术,全方位呈现软件定义移动出行解决方案
本次展会上,伟世通不仅带来了全系列量产就绪的智能座舱电子设备、AI 计算解决方案、先进显示技术及电气化平台,还同步发布了全新品牌形象,彰显其作为汽车行业领先技术共创者的核心定位。
从入门级到豪华车型,伟世通全面展示其显示技术产品组合,包括近期量产的三联屏、全幅式(pillar-to-pillar)显示系统等。本次演示的核心技术涵盖屏下摄像头(Under Panel Camera)、Mini LED 液晶显示及专有曲面透镜制造工艺,进一步提升显示效果与空间整合度。
此外,伟世通还预览了与 FUTURUS 合作开发的下一代抬头显示(HUD)及投影技术,将显示产品组合拓展至新兴可视化领域,实现数字内容与驾驶环境的无缝融合。
伟世通推出SmartCore HPC和cognitoAI AI-ADAS两款 AI 计算平台,可满足车企未来车型全面 AI 集成与在产项目快速智能升级的需求。
SmartCore HPC 下一代高性能座舱域控制器将于 2026 年量产,专为高端车型集中式座舱架构打造,运算性能达 700 万亿次 / 秒,支持多屏交互与 ECU 集成,兼容 14 路摄像头接入及多路高速数据连接,搭配集成式热管理系统与基础软件,提供一站式 AI 座舱解决方案。
cognitoAI AI-ADAS 计算模块升级自 2025 年 CES 首发技术,可灵活切换座舱智能与驾驶辅助功能,采用全栈式边缘优先架构,整合多模态语言模型与情感化虚拟形象,本地处理保障实时传输与隐私安全,云端支持扩展学习与更新,无需高昂架构改造。
安波福Aptiv:下一代 ADAS 与智能座舱双剑合璧
全球工业科技企业安波福在2026 CES集中展示智能边缘解决方案,通过在本地处理数据实现快速响应与系统级性能优化,相较中心化云系统更具优势,可为汽车等领域提供AI驱动的创新方案,实现实时感知、决策与行动。

一、AI驱动ADAS平台引领L2++级体验:安波福重点展示下一代端到端AI驱动高级驾驶辅助系统(ADAS)平台,支持高速公路与城市道路场景下的增强型L2++级脱手驾驶,依托AI实现感知、数据融合与行为规划,借真实道路数据迭代优化。核心支撑技术包括Gen 8雷达(行业领先测距、分辨率及全场景目标检测,适配复杂环境与多样驾驶场景)和PULSE™传感器(整合环视摄像头与超短距雷达,实现360°无缝感知,保障多场景安全导航)。
二、数字座舱技术升级安全与个性化体验:发布最新数字座舱解决方案,实现脱手驾驶中的“人车协作”。核心包括驾驶员监测系统(DMS)与座舱监测系统(CMS)(视觉感知乘员状态,CMS替代传统方案降本提效)、虚拟合成数据环境(加速AI系统训练);个性化功能依托安卓汽车框架,集成座舱音效套件、面部识别等,支持定向音频提示(精准传递预警)、Face ID智能适配(自动同步用户设置),并采用开放合作模式提升方案灵活性。
三、LINC™平台+5G+C-V2X构建安全出行生态:展示与威瑞森合作的蜂窝车路协同(C-V2X)技术成果,通过5G与边缘计算融合提升道路安全,可实现遮挡区域弱势道路使用者位置预警。核心支撑为安波福LINC™软件平台(基于云原生技术,具备实时嵌入式功能处理能力,覆盖通信中间件、软件定义网络等,支撑软件定义汽车)与威瑞森边缘交通交换系统(低延迟数据传输)。
奔驰:电动 GLC 首发,搭载39.1 英寸的 MBUX 超宽联屏
全新电动 GLC 堪称奔驰最新技术的集大成者。智能座舱搭载 AI 驱动的 MB.OS 操作系统,可选装尺寸达 39.1 英寸的 MBUX 超宽联屏,这也是奔驰目前量产车型中最大的连续式显示屏,将为驾驶者提供直观流畅的交互体验。值得关注的是,新车还推出全球首个经独立认证的纯素内饰选项,兼顾环保理念与豪华质感,成为行业内可持续出行的新标杆。

动力与续航性能同样表现亮眼:新车最大功率可达 483 马力,CLTC 综合续航里程预计高达 713 公里(约 443 英里),配合 800 伏高压充电系统,可实现快速补能,彻底缓解用户的里程焦虑。驾驶辅助层面,新车搭载新一代 MB.DRIVE 智能驾驶辅助系统,该系统由奔驰与英伟达(NVIDIA)联合研发,整合了英伟达 AI 芯片、全栈式自动驾驶软件及 DRIVE AGX 计算平台,支持 SAE L2 级辅助驾驶功能 —— 用户只需一键激活,车辆即可完成从停车场到目的地的全场景城市道路导航辅助,且支持随时手动介入转向调整,无需关闭系统,兼顾安全性与灵活性。
此外,全新电动 GLC 还配备智能空气悬架,进一步提升行驶稳定性与乘坐舒适性;其搭载的第四代 MBUX 信息娱乐系统更是行业首创整合了微软与谷歌双重 AI 技术,通过跨平台智能协同,为用户提供更精准的语音交互、导航规划及服务推荐。
宝马 iX3 亮相,搭载 Alexa + 智能助理重塑座舱交互体验
宝马重磅推出新款 iX3 车型,该车首次搭载融合亚马逊 Alexa + 技术的升级款宝马智能个人助理,以更智能的交互体验、更丰富的实用功能,重新定义智能座舱新标杆。此次发布不仅凸显了宝马在车载智能技术领域的突破,更传递了品牌以软件驱动车辆进化的核心方向。

新款宝马 iX3 的核心亮点在于升级后的智能个人助理,其依托亚马逊 Alexa + 技术实现了交互体验的质的飞跃。与传统车载语音助手不同,该系统无需用户记忆固定指令,可精准理解日常化语言表达,支持将多个需求整合为单句指令进行一次性下达。
宝马 iX3 采用 “数字菜单 + 物理控制” 的双重交互方案,在延续品牌 “双手握方向盘” 的安全驾驶理念基础上,进一步拓展了语音、方向盘按键及中央显示屏的操作边界。全新座舱设计以 “清晰直观” 为核心原则,确保关键功能触手可及,既避免了复杂操作对驾驶安全的干扰,又让用户无需妥协便捷性,实现驾驶与智能控制的完美平衡。
新款 iX3 被定位为 “软件主导型车辆”,其强大的计算能力与空中下载(OTA)升级能力,确保车辆交付后仍能通过远程更新不断优化功能体验,实现全生命周期的性能与体验进化。
AMD CES 2026聚焦四大核心 赋能下一代软件定义汽车
AMD在CES 2026展示聚焦感知系统、数字座舱、云开发及车载计算四大核心方向,依托高性能计算、自适应基础设施与AI加速技术,为下一代软件定义汽车赋能。

ADAS领域,AMD以多元技术提升安全与自动驾驶能力:与StradVision合作,基于第二代AMD Versal™ AI Edge系列打造多摄像头感知系统;第一代Versal AI Edge系列支持视觉化高速驾驶辅助及虚拟化异构车载计算(搭配Ryzen™嵌入式处理器,采用VirtIO技术);第二代Versal AI Edge系列构建360度环视可视化系统,还可运行Autoware 2.0开源感知流水线,获ASIL D功能安全认证;Seyond激光雷达集成AMD Zynq™ UltraScale+™ MPSoC器件强化感知能力。
IVI领域,AMD整合沉浸式体验与虚拟化技术:下一代Ryzen嵌入式处理器与第一代Versal AI Edge系列融合打造车辆体验平台,支持个性化定制;基于该硬件组合及Xen虚拟机管理程序,构建虚拟化Android车载环境,为多场景提供灵活分区支持;下一代Ryzen嵌入式CPU可搭载主流车载OS及虚拟机管理程序,高效运行虚拟化负载。
云开发方面,AMD采用Radeon™ Pro显卡与EPYC™嵌入式CPU,搭建云原生虚拟平台,实现快速启动、虚拟验证及可扩展测试,助力“左移”开发模式,提升研发效率。
黑莓 QNX 携 Vector 联合开发平台亮相,展示软件定义汽车核心技术
黑莓旗下 QNX首次亮相与 Vector 联合打造的基础车辆软件平台,同步展出数字座舱及软件定义音频解决方案。
作为本次展会的核心亮点,这款基础车辆软件平台深度整合了 QNX 的操作系统、虚拟化技术与 Vector 的中间件优势,旨在为车企提供高效便捷的软件集成解决方案,大幅降低开发复杂度,加速软件定义汽车的落地进程。
在技术应用展示方面,QNX 将通过定制版现代 Ioniq 6 车型呈现 QNX Sound 音频技术,该车型搭载 Bose 概念音响系统,支持杜比全景声播放,可带来沉浸式听觉体验;座舱解决方案 QNX Cabin 则实现了跨芯片平台兼容,已完成对高通、联发科、AMD 等主流厂商系统级芯片(SoC)的适配,展现出强大的硬件兼容性与灵活部署能力。
光庭信息超级软件工场SDW2.8 CES全球首秀 引领AI驱动汽车软件研发新范式
在CES 2026展会上,光庭信息超级软件工场「SDW2.8」全球首次公开亮相,以AI技术突破为核心,系统展示“AI+汽车软件”全栈生态及落地应用,助力推动汽车行业从“软件定义”向“AI定义”跃迁。

当前汽车软件研发面临代码量激增、周期压缩、协同低效等挑战。SDW(Software DreamWorks)作为光庭信息基于“人机料法环测”理念打造的AI驱动研发新范式,此次展出的2.8版本完整呈现“平台+智能体”全栈生态,通过现场演示“AI驱动端到端软件研发交互闭环”,直观展现人机协同模式在提效、质量保障等方面的落地价值。
核心组件SDW Platform是AI驱动的智能协同研发平台,覆盖架构师、开发、测试等全流程角色。其通过“AI能力原子化”与“流程标准化”构建质量保障体系,拆解复杂任务为可复用原子节点,结合双向追溯智能体确保用例精准,搭配人机协同评审形成可信质量防线;同时以“统一工作空间+专属AI助手”重塑协作,实现信息主动推送与自然语言指令调度,打破信息孤岛。
现场同步展示ReqDiff Agent、Test Agent等系列专家级智能体,覆盖需求分析、测试生成、开发配置等核心环节,将传统AI辅助工具升级为可独立执行任务的AI劳动力。体验环节中,用户通过自然语言指令即可实现“分钟级”代码修改、编译部署全流程,展现“所见即所得”的研发闭环。
此次SDW2.8的亮相,验证了汽车软件研发从工具赋能到体系重构的演进方向。未来光庭信息将持续迭代SDW技术,推动AI在汽车软件领域规模化落地,为全球智能汽车行业高质量发展提供系统化支撑。
VicOne 与 P3 发布安全级 AI 智能驾驶舱解决方案
汽车网络安全领域专家 VicOne 与车载信息娱乐(IVI)解决方案提供商 P3 数字服务联合举办展示活动,正式推出兼具智能体验与安全防护的下一代 AI 驾驶舱方案。核心亮点为双方技术的深度融合 ——P3 基于 Android Automotive OS 打造的可扩展 IVI 平台 SPARQ OS,与 VicOne 专为车载 AI 设计的 xPhinx 安全层形成协同,为车企提供了可直接落地的技术蓝图。
作为本次展示的核心技术组合,SPARQ OS 与 xPhinx 安全层的协同解决了当前智能驾驶舱的关键痛点:在保障 AI 交互体验的同时抵御新兴安全威胁。其中,SPARQ OS 凭借其可扩展性,为语音助手、实时座舱智能等 AI 功能提供稳定运行基础;而 xPhinx 安全层则聚焦车载 AI 的安全防护,能够主动检测并净化 AI 系统的输入与输出数据,有效拦截提示注入、越狱攻击、数据泄露等风险,且不会影响驾驶舱操作响应速度。相较于传统 AI 安全防护方案,该技术组合在执行效率上更具优势,同时显著降低内存占用,为车载场景的资源优化提供了新路径。
P3 方面强调,高性能车载信息娱乐平台必须以 “设计即安全” 为核心原则,才能支撑大规模个性化、高响应度的用户体验。此次双方合作正是基于这一理念,通过整合 P3 在 IVI 平台开发的技术积累与 VicOne 的网络安全专长,为车企提供了兼具实用性与合规性的解决方案,助力其加速 AI 驾驶舱的量产落地,同时满足全球范围内的汽车行业监管要求。
结语:
CES 2026 亮相的各项技术清晰表明,汽车显示正从单一零部件向整合空间设计、用户体验与行车安全的核心平台演进。无论是 OLED 驱动的画质升级、重构车内场景的全息显示,还是系统集成化的智能座舱战略,亦或是底层材料创新,尽管企业技术路径各异,但最终均指向同一目标 —— 为智能移动时代打造定制化、沉浸式的全新出行体验。
这一技术浪潮背后,是汽车行业的深刻变革:汽车已不再是 “一次性购买的工业产品”,而是可持续进化的智能平台。随着电动汽车逐步解决续航、补能等使用痛点,智能座舱正成为贴合用户习惯的消费级终端,概念技术加速落地为量产方案,而全域连接则为这一切筑牢了体验基础。
CES 2026 不仅勾勒出未来汽车的技术形态,更定义了未来驾驶的核心内核 —— 优秀的汽车科技终将 “隐于无形”,无需以技术本身惊艳用户,而是在每一次出行中提供毫不费力的支持与便捷。当技术回归服务本质,未来驾驶终将落脚于 “以人为本” 的核心,让智能出行更温暖、更高效。




Vtron威创拼接墙
台达拼接墙
飞利浦液晶拼接墙
aoc
cisone启沃
WAP手机版
建议反馈
官方微博
微信扫一扫
PjTime