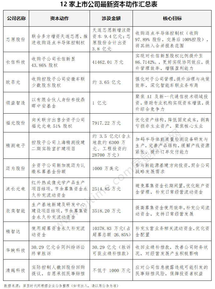
近日,芯原股份、长信科技、欧菲光、领益智造、福光股份、精测电子、迈为股份、波长光电、辰奕智能、精智达、华映科技、清越科技12家上市公司集中披露收购、增资、资产优化等资本动向,涵盖半导体、光学显示、智能汽车等核心业务领域。这些密集的资本布局,既彰显了企业以真金白银巩固主业的战略定力,更凸显了通过资源整合抢占技术制高点的前瞻视野。

资本运作已成为硬科技企业优化资源配置的核心抓手,其价值逻辑在具体实践中清晰显现。在主业深耕层面,企业通过精准投资实现技术与产能的双重升级:芯原股份以控制权收购完成技术整合,精测电子投建实验室加码半导体设备研发,欧菲光增持智能车联股权深化细分优势,福光股份则剥离亏损资产聚焦核心能力,本质都是以资本为刃优化业务结构。在资源协同层面,内外联动的布局特征尤为突出:芯原股份联合华芯鼎新等专业资本方形成合力,领益智造参投AI与新一代通信基金借力外部资源;长信科技将子公司转为全资控股,则通过内部资源统合提升运营效率。在风险管控层面,企业决策更趋理性务实,既聚焦高景气领域前瞻布局,又通过节余募资补流、实控人风险兜底等方式筑牢发展根基,清越科技实际控制人主动承担潜在民事赔偿责任的举措,更为行业注入了责任担当的正能量。
芯原股份联手五方增资9.4亿:剑指逐点半导体100%控制权
2025 年 12 月 13 日,芯原微电子 (上海) 股份有限公司(证券代码:688521,证券简称:芯原股份)发布公告,披露联合投资方共同对外投资暨收购逐点半导体(上海)股份有限公司(简称 “逐点半导体”)的最新进展。公司已与华芯鼎新、国投先导等五家共同投资方签署增资及股东相关协议,通过对特殊目的公司天遂芯愿科技 (上海) 有限公司(简称 “天遂芯愿”)增资,推进逐点半导体控制权收购事宜。
2025 年 10 月 15 日,天遂芯愿与逐点半导体相关方签署《股份购买协议》,约定以 9.3 亿元现金加相关交易费用收购逐点半导体 97.89% 股份,交易完成后天遂芯愿将持有其 100% 股份,逐点半导体将纳入芯原股份合并报表范围。
2025 年 12 月 12 日,芯原股份与天遂芯愿及五家共同投资方正式签署《增资协议》《股东协议》。根据协议,天遂芯愿拟新增注册资本 9.4 亿元,增资完成后其注册资本将增至 9.5 亿元。其中,芯原股份以两部分方式认缴出资:一是以收购后所持逐点半导体 2.11% 股份作价 2000 万元认缴,二是以现金 3.5 亿元认缴,合计持有天遂芯愿 40% 股权,成为单一第一大股东。
共同投资方方面,华芯鼎新、国投先导、屹唐元创、芯创智造、涵泽创投分别以现金 3 亿元、1.5 亿元、5000 万元、5000 万元、2000 万元认缴对应注册资本,合计出资 5.7 亿元。

增资完成后,天遂芯愿股权结构明确:芯原股份认缴出资 3.8 亿元,占比 40%;华芯鼎新认缴 3 亿元,占比 31.58%;国投先导认缴 1.5 亿元,占比 15.79%;屹唐元创与芯创智造各认缴 5000 万元,各占比 5.26%;涵泽创投认缴 2000 万元,占比 2.11%。治理层面,天遂芯愿董事会由 5 名董事组成,芯原股份有权委派 3 名董事,将实际控制天遂芯愿多数董事席位及公司控制权。
长信科技 4.15 亿元收购子公司 43.86% 股权:实现全资控股,锁定显示器件业务协同效应
2025 年 12 月 12 日,芜湖长信科技股份有限公司(证券代码:300088,简称 “长信科技”)发布公告,宣布以自有资金 41462.01 万元收购子公司芜湖长信新型显示器件有限公司(简称 “长信新显”)43.8571% 股权。本次交易完成后,公司直接持有长信新显的股权比例将由42.8571%提升至86.7142%。
本次交易的交易对方为安徽省铁路发展基金股份有限公司(简称 “铁路基金”)与舟山信臻企业管理合伙企业(有限合伙)(简称 “舟山信臻”)。其中,铁路基金是长信科技控股股东的控股股东,属于公司关联法人;舟山信臻的部分合伙人包括长信科技董事长高前文、副董事长兼总裁郑建军等核心管理层,因此本次交易构成关联交易。
交易前,铁路基金持有长信新显 14.2857% 股权,舟山信臻持有 29.5714% 股权,东莞市德普特电子有限公司持有 13.2857% 股权。交易完成后,铁路基金与舟山信臻将不再持有长信新显股权,东莞市德普特电子有限公司持股比例保持 13.2857% 不变。
长信新显成立于 2020 年 12 月,注册资本 7 亿元,专注于新型平板显示器件及材料、触摸屏及触控显示模组等产品的研发、生产与销售,以及相关技术服务和进出口业务。

财务数据显示,长信新显经营状况稳健。2024 年,公司实现营业收入 476202.16 万元,净利润 1223.78 万元;2025 年 1-6 月,营业收入达 295376.63 万元,净利润 6962.76 万元,盈利能力显著提升。截至 2025 年 6 月 30 日,公司总资产 669400.76 万元,净资产 101518.10 万元。
长信科技表示,本次交易旨在满足公司管理和业务发展需求,通过统一管理实现协同效应,提升管理效率。交易完成后,将减少少数股东损益分流,增强公司盈利能力,助力业务整体规划与可持续发展。
欧菲光3.65亿元加码智能车联:提升安徽车联持股至87%
2025 年 12 月 13 日,欧菲光集团股份有限公司(证券代码:002456,简称 “欧菲光”)发布公告,拟以自有资金收购控股子公司安徽欧菲智能车联科技有限公司(简称 “安徽车联”)的少数股东股权,交易总金额约 3.65 亿元,完成后公司对安徽车联的持股比例将从 78.5354% 提升至 86.9974%。
本次交易分为两部分:一是以 24145.3879 万元收购深圳信石信兴产业并购股权投资基金合伙企业(有限合伙)(简称 “深圳信石基金”)持有的安徽车联 5.3050% 股权(对应注册资本 5145.90 万元),双方将签署《股权转让协议》;二是以 12346.4477 万元收购南京市一汽创新基金投资管理中心(有限合伙)(简称 “一汽创新基金”)持有的安徽车联 3.1570% 股权(对应注册资本 3062.3150 万元),相关方将签署《股权之回购协议》。
支付方式均为分期支付:第一笔款项需于 2025 年 12 月 31 日前支付,第二笔于 2026 年 10 月 31 日前支付,所有款项最晚不得超过 2026 年 12 月 31 日。股权交割将按付款进度办理,每笔款项支付完毕后 30 日内,交易对方需配合完成对应比例股权的工商变更登记手续。
安徽车联成立于 2021 年 10 月,专注于智能驾驶、车身电子和智能座舱等领域的技术研发与产品制造,主要产品包括光学镜头、摄像头、毫米波雷达、激光雷达等,应用于智能汽车领域。截至 2025 年 9 月 30 日,安徽车联资产总额 219056.46 万元,净资产 104017.84 万元,2025 年前三季度实现营业收入 170490.35 万元。

欧菲光表示,本次交易符合公司长远发展战略,核心目的在于进一步强化对子公司的管理,提升治理水平与决策效率,降低管理成本与风险;同时助力公司整合内部资源,深化业务协同,提升在智能车联领域的行业地位。
领益智造1亿参投鼎晖中安基金:押注AI与新一代通信赛道
近日,广东领益智造股份有限公司(证券代码:002600,证券简称:领益智造)发布公告称,公司已与鼎晖股权投资管理 (天津) 有限公司等多方签署合伙协议,以有限合伙人身份参与投资鼎晖中安并购 (安徽) 股权投资基金合伙企业 (有限合伙)(以下简称 “鼎晖中安基金”),认缴出资额为人民币 1 亿元,占基金认缴出资总额的 4.84%。
公告显示,鼎晖中安基金本次全体合伙人认缴出资总额达 206,575 万元,领益智造作为有限合伙人,仅参与基金投资,不涉及基金投资项目的相关决策。
鼎晖中安基金成立于 2025 年 1 月 3 日,组织形式为有限合伙企业。基金将聚焦国内外优质标的,重点布局人工智能及新一代通信技术等相关行业优质标的企业和关键核心技术,该方向与领益智造主营业务及未来战略规划存在协同关系。
领益智造表示,本次参与投资专业机构设立的基金,旨在充分发挥各方专业能力和资源优势,通过项目投资实现资本增值,为公司长期战略发展目标服务,提升综合竞争力,为公司及股东创造更多价值。
福光股份7917万剥离亏损资产:出售福光光电51%股权聚焦主业
2025 年 12 月 13 日,福建福光股份有限公司(证券代码:688010,证券简称:福光股份)发布公告,拟向关联方福建福光科技集团有限公司(以下简称 “福光科技集团”)转让全资子公司福建福光光电科技有限公司(以下简称 “福光光电”)51% 股权,交易价格为 7917.22 万元。本次交易完成后,福光股份将不再拥有福光光电控制权,合并报表范围将相应调整。
交易定价以 2025 年 6 月 30 日为评估基准日的专业评估结果为依据,北京中企华资产评估有限责任公司对福光光电房屋建筑物和土地使用权评估价值为 16800.22 万元(不含增值税),增值率 20.76%;福建中兴资产评估房地产土地估价有限责任公司评估确定福光光电股东全部权益价值为 15523.96 万元,增值率 22.94%。经交易双方协商,最终确定 51% 股权的转让价格为 7917.22 万元,较账面成本 5003.39 万元溢价 58.24%。
交易对手方福光科技集团成立于 2020 年 4 月 9 日,注册资本 2 亿元,法定代表人为何文波,主营业务涵盖对外投资、资产管理、电子元器件及通讯设备销售等,其实际控制人何文波同时为福光股份实际控制人,因此本次交易构成关联交易,但不构成重大资产重组。

福光光电成立于 2007 年 1 月 27 日,注册资本 1 亿元,主营业务为镜片生产、加工、销售,目前已无主体经营业务,部分厂房出租、部分闲置,连续多年处于亏损状态。财务数据显示,2024 年度该公司营业收入 1249.52 万元,净利润 - 394.01 万元;2025 年上半年营业收入 487.30 万元,净利润 - 143.72 万元。
福光股份表示,本次交易是基于战略发展规划的审慎决策,旨在优化资产结构、降低固定成本、聚焦核心主业,符合公司经营发展需要。而福光科技集团收购该股权后,拟以福光光电为主体响应地方政府政策,开展产业园区开发建设及配套服务。交易完成后,预计公司将新增与福光光电的日常性关联交易,相关交易为正常经营所需,不会影响公司独立性。
精测电子子公司3.5亿元扩产:加码半导体前道量检测设备研发
2025 年 12 月 12 日,武汉精测电子集团股份有限公司(证券代码:300567,证券简称:精测电子)发布公告称,公司第五届董事会第八次会议审议通过相关议案,同意控股子公司上海精测半导体技术有限公司(以下简称 “上海精测”)拟以公开竞拍方式购买土地使用权,并投资建设二期实验室扩建项目,计划总投资约 3.5 亿元。其中建设用地使用权出让价款约 6300 万元,工程总投资约 28700 万元。
建设内容:洁净车间约 17000 平方米、办公实验区约 6000 平方米、辅助用房(仓库、机加工、动力站等)约 7000 平方米、地下室约 7800 平方米,主要用于半导体前道量检测设备的研发及生产。

本次投资旨在助力公司向更先进制程工艺迭代升级,提升综合研发能力与竞争实力,落实未来发展战略规划。项目计划竞拍上海市青浦区市西软件信息园 F2-05 地块土地使用权,用地面积约 26.8 亩,将建设科研实验楼及配套设施,具体包括办公实验室、仓库、洁净科研实验室、机加工及动力站等。
上海精测聚焦半导体前道量检测设备领域,掌握光谱散射测量、光学干涉测量等关键核心技术,此次项目建设将满足公司业务发展与经营需求。通过项目实施,公司将进一步完善产品结构,预留工艺开发与产能扩张空间,为业务规模提升及新产品导入奠定基础。同时,项目可有效缓解现有产线资源紧张问题,加快订单交付节奏,更好满足客户批量供货需求,巩固核心竞争力。
迈为股份全资子公司认缴 1000 万美元 参与新能源基建方向私募基金投资
近日,苏州迈为科技股份有限公司(证券代码:300751,简称 “迈为股份”)发布公告,其全资子公司 MAXWELL TECHNOLOGY PTE. LTD.(简称 “新加坡迈为”)与专业投资机构达成合作,以有限合伙人身份认缴出资 1000 万美元,参与认购 Sparkedge Development Fund One L.P. 私募基金份额。
本次合作中,新加坡迈为与 Sparkedge Energy Management Ltd.(普通合伙人)签署《Subscription Agreement》,所涉私募基金根据开曼群岛私募基金法注册,基金管理人为 Sparkedge Capital Management Ltd.。
作为有限合伙人,新加坡迈为注册于新加坡,成立于 2020 年 3 月,经营范围为机械设备销售,由迈为股份 100% 全资控股。普通合伙人与基金管理人均受 Sparkedge Holdings Ltd. 控制,实际控制人为 LIU Jie,二者与迈为股份及公司控股股东、实际控制人、董事、高级管理人员均无关联关系,且非失信被执行人。
波长光电2514万元盘活资金:红外项目结项,节余募资补流
近日,南京波长光电科技股份有限公司(证券代码:301421,证券简称:波长光电)公告称,公司拟对“红外热成像光学产品生产项目”结项,并将节余的 2514.85 万元募集资金永久补充流动资金,相关事项尚需提交公司股东会审议。
公司募集资金拟投入三大项目,分别为 “激光光学产品生产项目”“红外热成像光学产品生产项目” 及 “波长光学研究院建设项目”,超募资金金额为 44018.01 万元。2024 年 7 月,公司将 “波长光学研究院建设项目” 调整为 “精密光学研发综合楼建设项目”,项目投资总额由 7474.09 万元增至 18633.26 万元。

其中,本次结项的 “红外光学项目” 拟投入募集资金净额 11393.41 万元。2024 年 10 月,公司曾调整该项目实施主体及地点,新增全资子公司江苏波长光电科技有限公司为实施主体,新增其生产厂区为实施地点,并将项目预计可使用状态日期延至 2025 年 12 月 31 日。截至 2025 年 12 月 10 日,该项目已累计投入募集资金 9121.14 万元,占拟投入净额的 80.06%,节余资金 2514.85 万元(含理财及利息收入扣除手续费净额 242.58 万元,实际金额以资金转出当日专户余额为准)。
公告显示,资金节余主要源于三方面:一是公司严格把控采购与付款环节,合理配置资源,有效控制项目建设成本;二是包含尚未支付的合同尾款及质保金约 690.03 万元;三是项目实施期间产生的募集资金利息收益和现金管理投资收益。由于合同尾款及质保金支付周期较长,为避免资金长期闲置、优化账户管理,公司决定对项目结项,后续将以自有或自筹资金支付相关未付款项。
辰奕智能3518万元优化资金:募投项目收官,节余募资助经营
近日,广东辰奕智能科技股份有限公司(证券代码:301578,证券简称:辰奕智能)发布公告称,旗下 “生产基地新建项目” 及 “研发中心建设项目” 已基本完结并达到预定可使用状态,满足结项条件。
辰奕智能首次公开发行新股募集资金总额 5.8728 亿元。扣除发行费用 6364.005882 万元后,实际募集资金净额为 5.2363994118 亿元。募集资金拟全额投入两大项目,其中 “生产基地新建项目” 总投资及拟投入募集资金均为 3.356022 亿元,“研发中心建设项目” 则均为 5474.19 万元。
截至 2025 年 11 月 30 日,两大募投项目募集资金使用及节余情况明确:“生产基地新建项目” 累计投入 3.266981 亿元,预计待支付金额 890.41 万元,节余金额为 0;“研发中心建设项目” 累计投入 1751.18 万元,预计待支付金额 204.81 万元,节余金额(不含利息)3518.20 万元。此外,项目募集资金产生利息收入和现金管理收益 182.07 万元。
资金节余主要源于两方面:一是公司严格执行预算管理,在保证项目质量和进度的前提下,有效控制设备采购及工程成本,优化设备采购方案与产线布局,合理调度资源;二是闲置募集资金在专户存放期间产生了利息及现金管理收益。
精智达1.04亿元活用超募资金:26.85%超募额补充流动资金
12 月 13 日,深圳精智达技术股份有限公司(证券代码:688627,证券简称:精智达)发布公告,拟使用10378.83万元超募资金永久补充流动资金,该金额为截至2025年11月30日的账户余额,含账户利息及现金管理收益等,实际金额以资金转出当日计算利息收入等收益后的剩余金额为准,占超募资金总额的 26.85%。
精智达于 2023 年 7 月 13 日完成首次公开发行股票募资,公开发行 A 股 2,350.2939 万股,每股发行价格 46.77 元,募集资金总额 109,923.25 万元,扣除各项发行费用(不含增值税)11,266.79 万元后,募集资金净额为 98,656.46 万元,其中超募资金 38,656.46 万元。该笔募集资金到位情况已由大华会计师事务所(特殊普通合伙)审验并出具《验资报告》。

截至 2025 年 6 月 30 日,公司募投项目累计投入 43,816.16 万元,其中新一代显示器件检测设备研发项目投入 4,613.73 万元,新一代半导体存储器件测试设备研发项目投入 12,291.67 万元,补充流动资金项目已全额投入 24,000.00 万元,先进封装设备研发项目投入 2,910.76 万元,另有 8,695.72 万元超募资金尚未确认使用用途。公司在招股说明书中已明确,超募资金将用于补充流动资金等与主营业务相关的业务。
华映科技30.29亿元胜诉落定:三被告需连带清偿业绩补偿款
2025 年 12 月 13 日,华映科技 (集团) 股份有限公司(证券代码:000536,证券简称:华映科技)发布公告称,公司与中华映管 (百慕大) 股份有限公司、大同股份有限公司、中华映管股份有限公司的 30.29 亿元合同纠纷诉讼,经最高人民法院二审(终审)判决胜诉,法院裁定驳回上诉、维持原判。
该诉讼最早由福建省高级人民法院于 2019 年 1 月 4 日立案受理,华映科技为一审原告。案件审理过程中,公司追加大同公司及中华映管为共同被告。福建省高院作出的一审判决显示,华映百慕大需在判决生效后十日内向华映科技支付业绩补偿款 30.29 亿元,大同公司、中华映管对该笔款项承担连带清偿责任,案件受理费、司法鉴定费、财产保全费由三被告共同负担。
一审判决后,华映百慕大与大同公司不服判决结果提起上诉。后续因华映百慕大未按时交纳上诉费,最高人民法院裁定其上诉按自动撤回处理。2025 年 12 月 12 日下午,华映科技收到最高人民法院《民事判决书 (2024) 最高法民终 86 号》,判决认定一审判决事实清楚、适用法律正确,驳回大同公司的上诉请求,维持原判。根据终审判决,二审案件受理费 1518.6939 万元由大同公司单独负担。
华映科技表示,本次终审胜诉预计将对公司经营发展产生积极影响,公司将根据判决后续执行情况及相关会计准则,进行相应会计处理,具体财务影响以后续核算结果为准。
清越科技实控人“兜底”:撤回购提议,承诺千万级民事赔偿
2025 年 12 月 13 日,苏州清越光电科技股份有限公司(证券代码:688496,证券简称:清越科技)发布公告,披露公司实际控制人高裕弟先生撤回股份回购提议,并自愿为公司未来可能产生的相关民事赔偿承担一定范围金额。
据悉,清越科技此前收到中国证券监督管理委员会出具的《立案告知书》(编号:证监立案字 0382025011 号)。因公司涉嫌定期报告等财务数据虚假记载,中国证监会依据相关法律法规决定对公司立案调查。根据相关法律及司法解释,公司存在因该信息披露违规行为被投资者提起民事诉讼、承担民事赔偿责任的风险。
根据承诺内容,若公司因前述立案调查涉及的信息披露违规行为被投资者提起民事诉讼,且经人民法院生效判决确定需承担民事赔偿责任,高裕弟先生将自愿替代公司向权利人承担不低于 1000 万元的赔偿金额。该笔赔偿金额将作为对上市公司的捐赠,高裕弟先生不再向公司追偿。
结语:从芯原股份通过股权架构设计实现控制权突破,到福光股份剥离亏损资产聚焦核心能力,从精测电子加码半导体设备研发基建,到清越科技实际控制人主动承担风险兜底,这些资本运作看似路径各异,实则都锚定了“强化核心竞争力”的共同目标。在资本市场包容性改革持续深化、耐心资本加速涌入硬科技领域的当下,企业的每一步资本布局,都是技术迭代与市场竞争双重驱动下的战略选择,而这些精准落子终将汇聚成科技产业高质量发展的强劲动能。









康佳平板电视
创维平板电视
LG平板电视
海信平板电视
WAP手机版
建议反馈
官方微博
微信扫一扫
PjTime